全民健身日来啦!科学健身、赛事活动、免费开放体育场馆,快来体验!
2024-08-07 13:28:17
来源:上海徐汇

8月8日将迎来第16个全民健身日,与此同时,徐汇区正在创建第二批全民运动健身模范市(区),2024年上海市全民健身日主题活动将于8月8日晚在徐汇万科广场火热进行,现场共包含科学健身指导、体育集市、运动健康、嘉年华、赛事活动五大版块以及启动仪式,将从16时持续到21时。
全民健身日期间,徐汇区更有30余项科学健身体验、20场赛事活动、体质监测以及32家免费开放的公共体育场馆和市民球场等你来参与体验,具体活动信息请以现场为准。

活动时间
2024年8月8日—8月10日
活动地点
徐汇万科广场

2024年上海市全民健身日主题活动
启动仪式
时间及地点:
8月8日 18:00—18:20
徐汇万科星光广场
科学健身指导版块
活动时间及地点:
8月8—10日 16:00—21:00
万科内街
体育集市版块
活动时间及地点:
8月8—10日 16:00—21:00
万科内街
运动健康版块
活动时间及地点:
8月8—10日 17:00—21:00
徐汇万科星光广场
嘉年华板块
活动时间及地点:
8月8—10日 16:00—21:00
徐汇万科星光广场、下沉广场

赛事活动板块
活动时间及地点:
8月8日 17:30—21:00
足球场、篮球场、排球场


2024年上海市“全民健身日”
徐汇区科学健身体验一览表

2024年上海市全民健身日
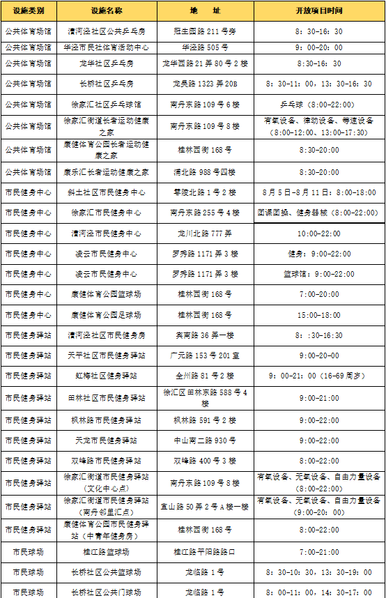
徐汇区公共体育场馆、市民球场等设施
向市民免费开放信息一览表




2024年上海市全民健身日
徐汇区市民体质监测中心开放时间
单位:徐汇区市民体质监测中心
时间:8月8日 9:30—16:30
地点:田林体育俱乐部(徐汇区钦州路728号)

2024年上海市全民健身日体育宣传周
徐汇区赛事活动一览表


