今年起“语数英将改为语数体”?语数英仍是主科,但体育越来越受重视
近日,一则消息在自媒体上广泛传播:“教育部最新通知:体育将取代英语成为主科,今年9月开始实施,此后‘语数英’将改为‘语数体’。”该消息还带有教育部新闻发布会的照片。
从调查看,网传消息不实。教育部并未发布“体育将取代英语成为主科”的消息,只不过体育在中考中的分值会有所增加。

教育部体育卫生与艺术教育司司长王登峰曾在新闻发布会上表示:“学校的体育中考要不断总结经验,逐年增加分值,要达到跟语数外同分值的水平。”换句话说,语数英重要,体育也很重要。
上海辟谣平台核实发现,网传视频截图是2020年10月16日教育部新闻发布会的照片。
当时,中共中央办公厅、国务院办公厅印发了《关于全面加强和改进新时代学校体育工作的意见》和《关于全面加强和改进新时代学校美育工作的意见》。
教育部体育卫生与艺术教育司司长王登峰在发布会上表示:“文件进一步明确了体育中考的方向,而且要进一步扩大它的分值和影响力,同时开展研究在高考录取中体育素养如何评价、如何计分。这对于学校体育,特别是体育作为学生升学评价体系的一个重要组成部分带有革命性的提法或者观点,这也是我们下一步要重点推进的一项工作。而关于美育,跟体育一样,除了前面的综合性评价以外,美育中考要在试点基础上尽快推广。”他还说:“学校的体育中考要不断总结经验,逐年增加分值,要达到跟语数外同分值的水平。”

可见,网传“语数体”取代“语数外”是对以上新闻发布会内容的曲解和误读。教育部明确了体育中考的方向,但没有说“英语将不再是主科”。
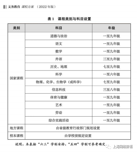
也有自媒体称,“语数外”变成“语数体”的依据是今年3月25日教育部发布的《义务教育课程方案(2022年版)》(以下简称《方案》),因为根据该《方案》中“各科目安排及占九年总课时比例”,外语的总课时大约为6%-8%,要比科学(8%-10%)、体育与健康(10%-11%)、艺术(9%-11%)等三门课都低。但上海辟谣平台通读该《方案》发现,以上结论是对《方案》的误解。

该《方案》明确规定:“小学阶段开设英语,起始年级为三年级;有条件的地区和学校可在一至二年级开设,以听说为主。初中阶段开设外语,可在英语、日语、俄语等语种中任选一种。”也就是说,一、二年级是否开设英语课,由地方和学校自行决定,国家课程规定英语课从三年级开始。由于部分地区或学校没有在一、二年级开设英语课,所以外语占九年总课时的比例低,但这并不意味着对外语的考察权重就有所下降。目前在全国绝大部分省市,占中考分值最大比例的依然是“语数英”三门主科。


当然,体育越来越受重视的确是事实。目前,国家尚未出台中考体育的统一标准,但部分地区已将中考体育的分值提高到和语数英三门主科同等水平。
例如:
从2020年开始,云南省中考体育与健康科目跟语文、数学、外语一样,总分都是100分。
2021年,山东省潍坊市出台的新中考方案中,将综合素质和体育作为第一组合,与语文、数学、英语等值评价。
这些地区在中考中提高体育分值,主要目的是引导学生和家长更加关注全面发展、身心健康。
图:新华社记者季春鹏
来源:上海网络辟谣