最新!2022年松江区学前教育阶段招生工作实施意见公布
根据《上海市教委等四部门关于来沪人员随迁子女就读本市各级各类学校实施意见的通知》(沪府办规〔2018〕5号)《上海市教育委员会关于做好2022年本市学前教育阶段适龄幼儿入园工作的通知》(沪教委托幼〔2022〕4号)相关精神,现结合本区实际,就2022年松江区学前教育阶段招生工作制定如下实施意见。
一、指导思想
进一步强化政府职能,完善学前教育公共服务体系,优化学前教育资源布局,规范各托幼机构办学行为,依法实施学前教育阶段招生工作。
二、工作原则
(一)坚持信息公开和公平操作的原则
各托幼机构应主动向社会公开本区“学前教育阶段招生工作的实施意见”、招生简章或方案、相关通知等有关信息,并按要求做好招生宣传、咨询与服务等工作。
(二)坚持公益性和普惠性的原则
基于本区学前教育资源实际,各托幼机构须严格遵照招生工作程序,优先满足符合条件的小班适龄幼儿接受学前教育及看护的需求;切实按照学额及相关规定落实好符合条件的中大班适龄幼儿的补充入园(或转园)等工作。
(三)坚持统一部署和分级管理的原则
在区教育局的统一部署下,城区五所街道和各镇、九亭地区的学前教育阶段招生工作由区教育局和各镇、九亭地区有关部门分别实施管理。其中,上海市示范性幼儿园(松江区荣乐幼儿园、松江区实验幼儿园)将提前于其他园开展招生工作。
(四)坚持相对就近和统筹安排的原则
在网上信息登记、报名验证等基础上,区教育局和各镇、九亭地区有关部门根据生源信息与资源实际,统筹确定城区五所街道及各镇、九亭地区公办园的小班学区范围。部分区域将根据生源和资源实际加大统筹力度,实施跨区域、跨街镇统筹安置。
(五)坚持规范管理和严控班学额的原则
各托幼机构须严肃纪律、优化服务、严控学额,确保招生工作规范、有序、高效进行。区教育局根据区域内资源与生源实际、办园条件与设置规模等核定公民办托幼机构的班、学额数,并依托教育督导或专项检查等途径,对各托幼机构招生工作予以全程性监管。
三、招生对象
(一)公办园
2018年9月1日——2019年8月31日出生,身体健康、智力正常、可独立参加集体活动并符合《2022年松江区公办园招生小班新生信息分类及安置说明表》中类别之一的适龄幼儿。
(二)民办园
2018年9月1日——2019年8月31日出生,身体健康、智力正常、可独立参加集体活动且其法定监护人在松“合法稳定就业、合法稳定居住”的适龄幼儿。
四、招生方法
(一)公办园
1.工作流程
研定政策——公示宣传——登记信息——报名验证——学区公告——录取通知
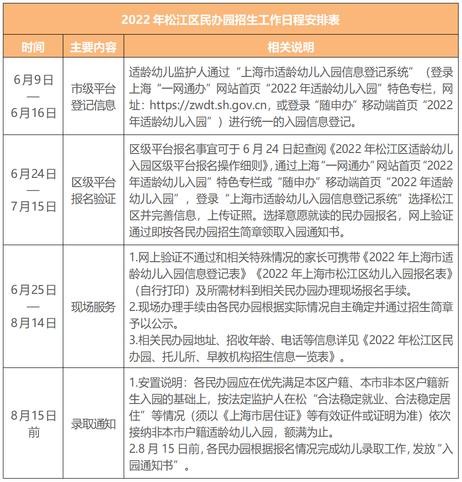
2.日程安排及相关说明

3.现场报名验证所需材料
(均须提供原件及复印件)
(1)《2022年上海市适龄幼儿入园信息登记表》(市级平台已完成入园信息登记的可直接打印,未登记的可于现场服务点验证时补登记信息)。(2)《2022年上海市松江区幼儿入园报名表》(区级平台已完成报名的可直接打印,未报名的可于现场服务点验证时补报名)。(3)按照《2022年松江区公办园招生小班新生信息分类及安置说明表》提供相应的证件。
备注:
居住类房产证件、房屋租赁登记备案、户籍迁移、《上海市居住证》签发及其他各类有效证件的截止日期为2022年7月15日,“随申办市民云”或“上海一网通办”网站中的电子证照与纸质证件同等效力使用。
(二)民办园
1.工作流程
研定简章——招生备案——公示宣传——登记信息——报名验证——录取通知
2.日程安排及相关说明

3.现场报名验证所需材料(均须提供原件及复印件)
(1)本市户籍:《2022年上海市适龄幼儿入园信息登记表》《2022年上海市松江区幼儿入园报名表》、出生证、户口簿、相关居住证明等。
(2)外省市户籍:《2022年上海市适龄幼儿入园信息登记表》《2022年上海市松江区幼儿入园报名表》、父母一方及幼儿持有的《上海市居住证》或《居住登记凭证》(证件上居住地址属松江区)、出生证、户口簿、相关居住证明等。
(3)港澳台户籍及外籍:《2022年上海市适龄幼儿入园信息登记表》《2022年上海市松江区幼儿入园报名表》、父母一方及幼儿持有的港澳居民来往内地通行证或港澳居民居住证或台湾居民来往大陆通行证或台湾居民居住证或护照、出生证、相关居住证明等。
上海市松江区2022年
小班适龄幼儿入园
招生日程安排

五、其他公告
(一)2022年幼儿园托班招生工作
1.公办园
(1)招生对象
2019年9月1日——2020年8月31日出生,身体健康、智力正常、可独立参加集体活动的适龄幼儿。
(2)安置方法
在人户一致入托优先的前提下,以监护人所持房产地址为准,依照幼儿户籍等情况,按序安排入托,额满即止。
(3)时间节点
2022年8月2日——8月20日进行区域内托班入托登记、现场信息验证、发放入托通知书。
(4)有关说明
2022年开设托班的详见《2022年松江区公办园招生信息一览表》中标注招生年龄2—6岁的;具体入托登记时间与安排等,以各相关公办园在本园网站、公众号上公布的“幼儿园入托招生简章”为准。
2.民办园
民办园招生详见各园招生简章,2022年开设托班的详见《2022年松江区民办园、托儿所、早教机构招生信息一览表》中“招生年龄”含3岁以下的相关园所。
(二)2022年中大班幼儿补充入园(或转园)工作
《2022年松江区中大班幼儿补充入园(或转园)须知》,详见上海市松江区教育考试中心网站(www.zsb.sjedu.cn)。
(三)2022学年新增公办办园点情况及说明
2022学年本区新增公办办园点4个,分别为:上海市松江区花园幼儿园三星分部(永丰街道)、上海市松江区石桥幼儿园叶家分部(泗泾镇)、上海市松江区佘山第三幼儿园云庭分部(佘山镇)、上海市松江区洞悦幼儿园(洞泾镇,暂命名)。
(四)学前招生注意事项
1.严禁不足龄及不符合条件的幼儿入园;除要求幼儿按卫生保健相关制度进行体格检查并取得合格外,不得对申请入园的适龄幼儿及其家长举行或变相举行与入园挂钩的考试或测试;幼儿入园编班时应按出生年月编入相应年龄段。
2.民办托幼机构的招生简章和广告须真实有效、准确清晰、规范合法,并于招生报名启动前主动面向社会公示;同时,招生计划、招生简章和广告等基本信息应按区教育局要求进行备案,主动接受社会各界及上级有关部门的督查。
3.本区学前教育阶段招生咨询电话:57882750、57882751、37736343、37736316;咨询日期:5月26日——8月15日(节假日除外);咨询时间:9:00——11:30,13:30——16:30;咨询地址:中山二路590号、中山中路38号。
4.基于本区资源与生源实际,松江区学前教育阶段招生工作实施统一时间段内统一管理,非招生时间段不予受理。
5.本“意见”未尽事宜按上级有关规定执行,最终解释权在松江区教育局。
2022年松江区公办园招生
小班新生信息分类及安置说明表
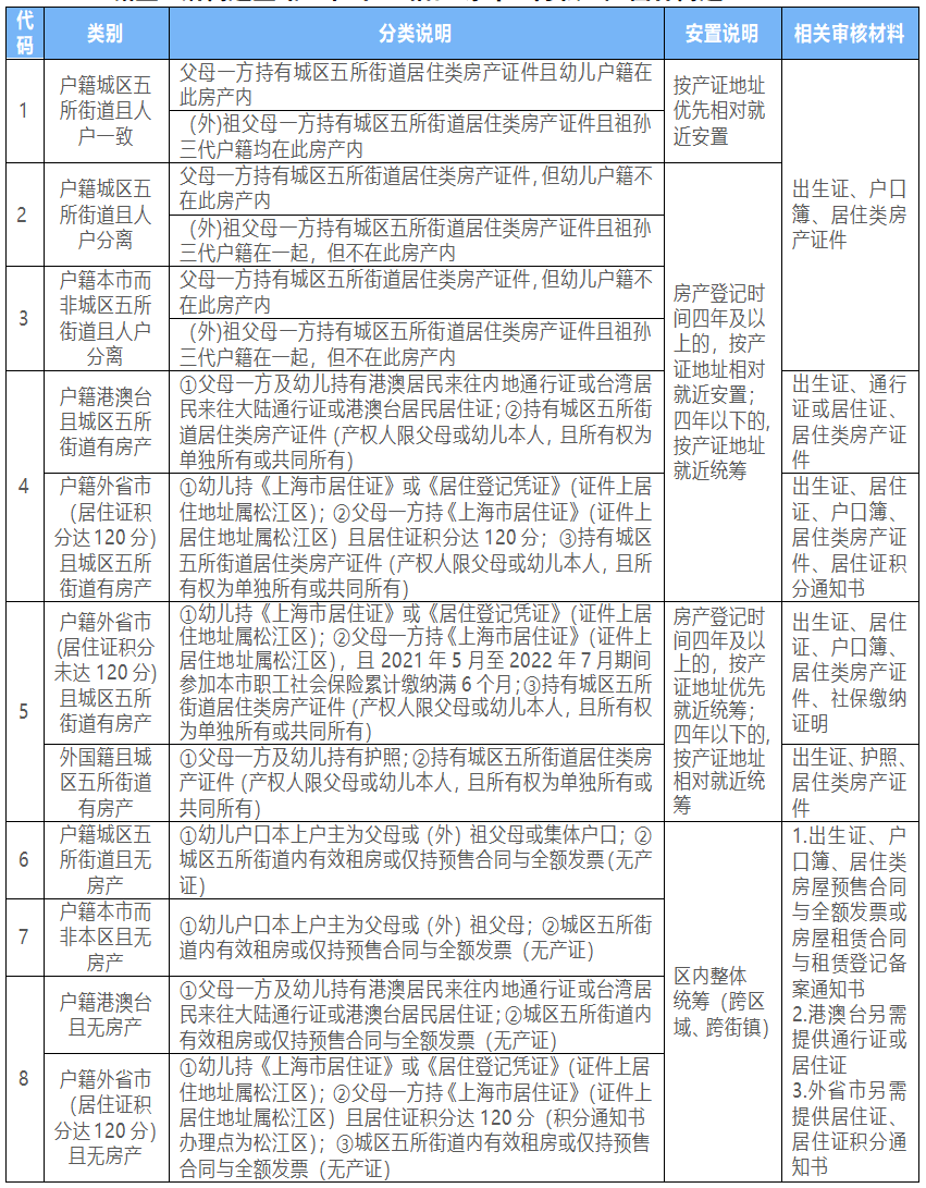
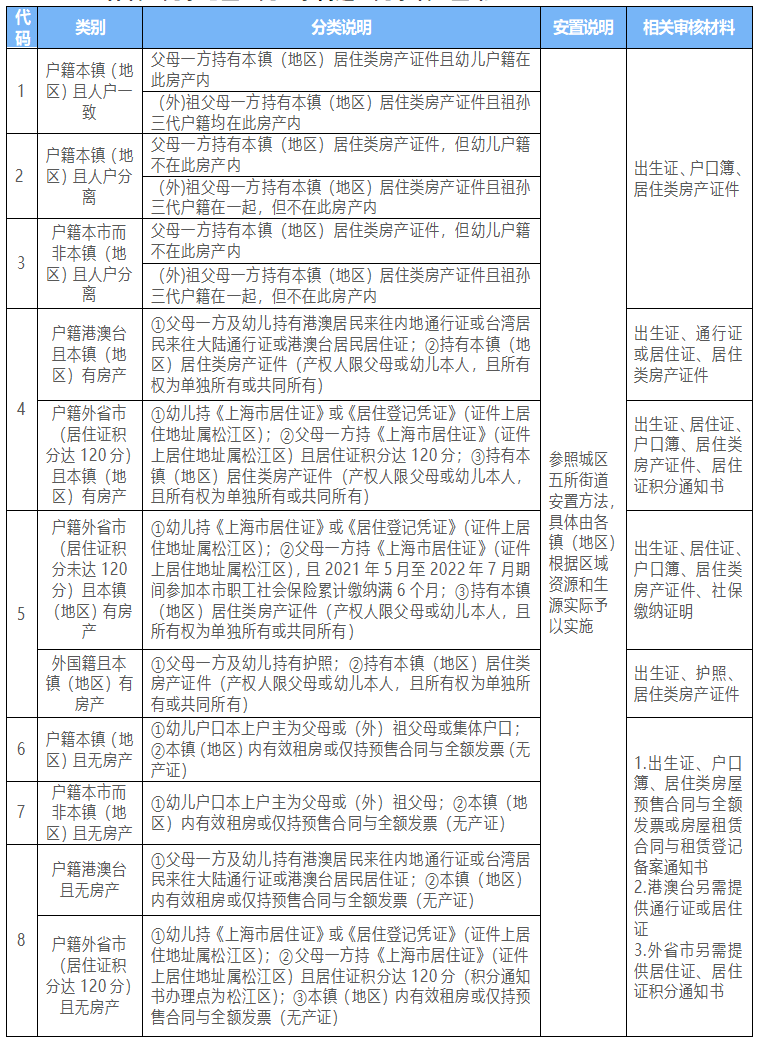
一、城区五所街道区域(中山、岳阳、永丰、方松、广富林街道)

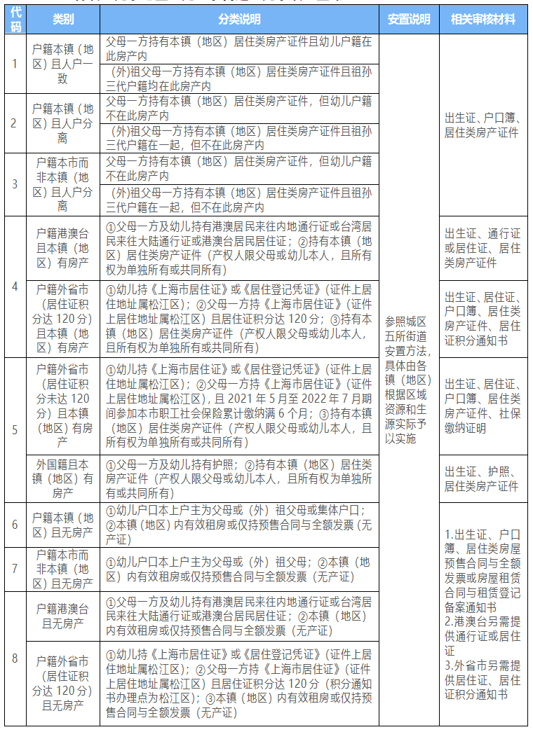
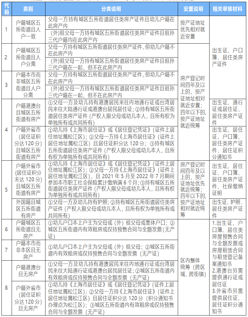
二、各镇、九亭地区(九里亭街道、九亭镇)区域

三、有关说明
1.上述代码为6、7、8的无房产类别,在本区租房的须提供房屋租赁合同与《上海市居住房屋租赁合同登记备案通知书》,根据本区公办资源和生源等实际情况在全区范围内统筹安置。
2.安排入园所要求提供的居住类房产证件、户籍迁移、房屋租赁登记备案、《上海市居住证》签发及其他各类有效证件的截止日期为2022年7月15日。
3.智力、听力等有障碍且需接受特殊教育的适龄幼儿,可到松江区辅读学校咨询或登记。(地址:松江区小昆山镇大港浦港路108号;电话:57852663)
4.各镇、九亭地区可根据本区域的资源及生源实际适度提高或降低入园条件,具体可查阅各镇、九亭地区招生实施方案。
2022年松江区公办园招生
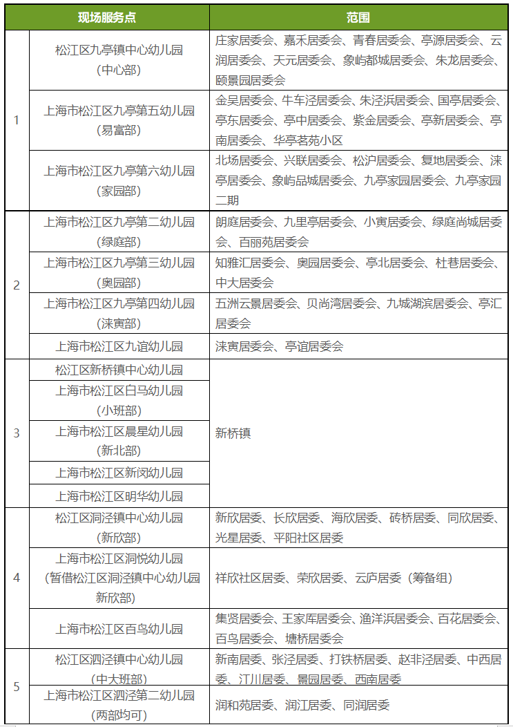
小班新生现场服务点一览表
一、城区五所街道区域(中山、岳阳、永丰、方松、广富林街道)

备注
1.符合入公办园条件的适龄幼儿家长,没有网上报名或网上验证不通过的可根据《2022年松江区公办园招生小班新生信息分类及安置说明表》,携带相关材料按房产证件地址在规定时间内到上述“小班新生现场服务点”进行信息确认与材料验证。
2.已在示范园(松江区荣乐幼儿园、上海市松江区实验幼儿园)报名但未被示范园录取的相关验证范围内适龄幼儿,若符合《2022年松江区公办园招生小班新生信息分类及安置说明表》的无需二次报名,将统筹安置至其他公办园,不符合的可到民办园办理报名手续。
3.因地理位置特殊,车墩镇东门村原则上纳入五所街道“现场服务点8”的范围。
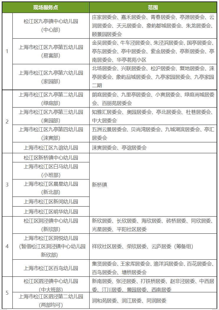
二、各镇、九亭地区(九里亭街道、九亭镇)区域



备注
符合入公办园条件的适龄幼儿家长,没有网上报名或网上验证不通过的可根据《2022年松江区公办园招生小班新生信息分类及安置说明表》,携带相关材料按房产证件地址在规定时间内到上述“小班新生现场服务点”进行信息确认与材料验证;其中有两所以上幼儿园的,可于网上报名时任选一所。
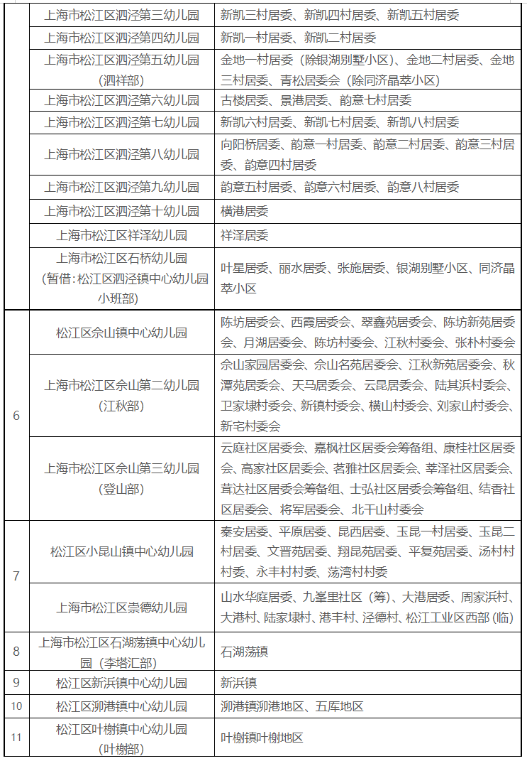
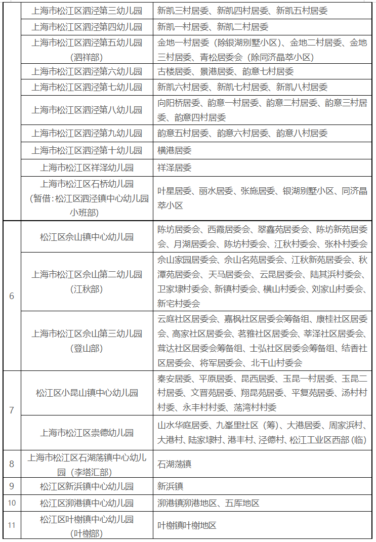
2022年松江区公办园招生信息一览表
一、城区五所街道区域(中山、岳阳、永丰、方松、广富林街道)


二、各镇、九亭地区(九里亭街道、九亭镇)区域


备注
各街镇当所属招生区域内符合入园条件的适龄幼儿报名数少于该区域招生计划数时,将根据幼儿类别及房产地址在区域内依次统筹安置入园;当招生区域内符合入园条件的适龄幼儿报名数超过该区域招生计划数时,将统筹安排至其他招生区域内入园。
三、2022学年新增办园点相关信息
1.上海市松江区花园幼儿园三星分部
地址:松江区仓丰路600弄1-3号;
电话:37027966、57675026
2.上海市松江区石桥幼儿园叶家分部
地址:松江区泗泾镇松江区叶家公路314号;
电话:57653579
拟借址松江区泗泾镇中心幼儿园小班部(横港路168号)办学一年。
3.上海市松江区佘山第三幼儿园云庭分部
地址:松江区佘山镇马尾山路250弄1-2号;
电话:57796019
4.上海市松江区洞悦幼儿园(暂命名)
地址:松江区洞泾镇蔡家浜东路251弄1号;
电话:57674527
2022年松江区民办园、托儿所、早教机构
招生信息一览表
一、民办园



二、民办托儿所

三、民办早教机构
备注
1.各民办托幼机构办园等级等信息请登录上海市松江区教育考试中心网站查阅;各机构收费标准须于启动招生报名前主动向社会公示。
2.上述信息统计截止至2022年3月31日。