没向校领导打招呼,就是不文明?

近日,湖南工商大学多名学生因未向校领导、老师问好,被学校通报批评为“不文明行为”。这份通报引发网络热议,被网友质疑为“矫枉过正”。

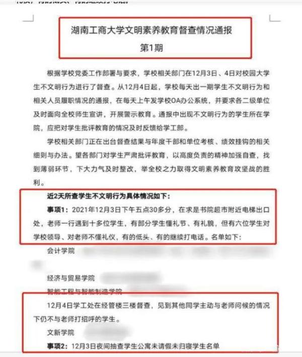
从校方发布的通报中可以看到,该校详细描述了多位学生的“不文明行为”:有六位学生对学校领导、对老师不懂礼仪,有的低头、有的继续打电话,有一位学生见到其他同学主动与老师问候的情况下仍不与老师打招呼。
对此,校方只给出了一个含糊“存在误解”的回应。有什么误解还不清楚,但学校每天一期“情况通报”,还要“主题班会全覆盖宣讲,以例示警”,多次违规者要“严肃处分”,还要将“文明素养教育作为各学院KPI考核中的重要指标和观测点”。可以看到,对于这些“不文明行为”,校方是“动了真格”的。

而细看通报内容,无非就是向老师问好、打招呼的小事。学生看到老师不打招呼确实不礼貌,但学校就要采用如此凌厉的态度“全方位无死角”地处罚,也未免用力过猛了。同时也让人质疑,开展文明素养教育工作,为什么要抓学生向领导和老师问候不放?
据学生反映,该校还面向入党积极分子设置了文明素养劝导岗,主要职责是提醒乘坐电梯的同学向老师问好、给老师们按电梯;甚至还会下发校领导的照片,要求“每个人都要熟记认识”……很难想象,这样的操作还会在一所现代化高校里真实上演。
从古至今,对于文明素养教育从来都是“提倡”,而不是“强制”。从传统认知看,尊重师长不仅是一种道德义务,更是一种行为自觉。但作为一种社会关系,师生之间应该是良性的互动,是相互释放善意,而不是单方面要求学生见到师长就打招呼,不能做到就归之于“不文明行为”,未免过于苛责。
一件促进文明素养教育的好事,却成为了全校上下的压力和负担。试想,学生们每天在学习、运动甚至在购物时,都要时刻绷紧一根“问好”的弦,老师们忙于教学科研之余还多了一份“文明KPI的”压力,这样的大学校园岂不是“变了味儿”?

一个学校也好,整个社会也好,文明素养的提升,靠的是润物细无声的言传身教和历久弥新的教育感化,而非生硬教条的整风运动。这样的文明素养教育,更像是被形式主义层层包裹的驯化教育,这样的教育,又如何让学生信服?这样换来的“问好”,又真的是学生发自内心的尊敬和爱戴吗?
好的文明素养教育,应该是一种耳濡目染、主动靠近的氛围,是学生心之所向、素履以往的追求,而非“给领导问好、按电梯”这样形式主义的灌输。