1/6
樱有尽有|2026上海樱花节,赏樱打卡尽享一站式消费权益
上海宝山03-07 17:53:18

2026上海樱花节将于3月9日开始,为期一个月。本次樱花节,宝山区延续“樱有尽有”主题,精心打造“赏樱+消费”双引擎系列活动,联动龙湖宝山天街、宝山日月光、宝山万达、中集美兰湖金地广场、上海海上世界、大华虎城等区域重点商业综合体,及海底捞、五分之一、合德食品等知名连锁餐饮品牌,推出樱花节专属折扣、限定套餐、购物满减、打卡赠礼等优惠福利,让广大市民游客在沉醉樱花美景的同时,尽享购好物、品美食的一站式消费体验。

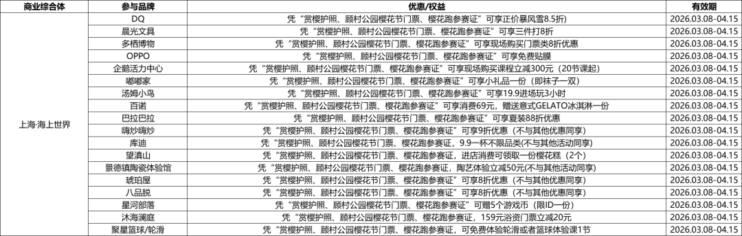
活动期间,持“赏樱护照”、顾村公园樱花节门票、“樱你而美”女子10公里精英赛参赛号码布等凭证,可享受以下众多商户的惊喜权益,畅享吃喝玩乐全方位的超值体验。

02f3fdb50ec461ee0c874795970b4c8b.jpg

01f7cac423386383db7dac2ed346c0a6.jpg

小编为您整理了参与活动的商户名单

快来看看有没有您想要的优惠吧

👇👇👇

龙湖宝山天街

(点击查看大图)

图片

中集美兰湖金地广场

(点击查看大图)

大华虎城商圈

(点击查看大图)

宝山日月光中心

(点击查看大图)

图片

宝山万达

(点击查看大图)

图片

上海·海上世界

(点击查看大图)

图片

长滩乐营乐园

(点击查看大图)

图片

海底捞、五分之一、合德食品等重点连锁餐饮企业也推出限定优惠↓

海底捞

(点击查看大图)

图片

五分之一

(点击查看大图)

图片

合德食品

(点击查看大图)

图片

图片

顾村公园樱花节门票、“赏樱护照”等凭证,不仅是通往浪漫樱花世界的钥匙,更是开启优惠之门的密码。在这个樱花季,让我们一边沉醉于如诗如画的樱花美景,一边享受商户带来的超值优惠。快来宝山,开启这场美妙的惠享之旅吧!

选稿:李美霖
知识产权、免责声明以及媒体合作联系
继续了解
知识产权声明

【知识产权声明】

除本司(指上海东方网股份有限公司)另行声明外,本司网页及客户端产品(以下简称“本网”),包括但不限于东方新闻、翱翔、东方头条等,所涉及的任何资料(包括但不限于文字、图标、图片、照片、音频、视频、图表、色彩组合、版面设计、商标、商号、域名等)的知识产权均属本司和资料提供者所有。未经本司书面许可,任何人不得复制、转载、摘编、修改、链接、镜像或以其他任何方式非法使用东方网的上述内容。对于有上述行为者,本司将保留追究其法律责任的权利。

东方网、东方新闻、翱翔,以上均为本司享有权利之合法商标,未经本司书面授权,任何单位或个人不得使用上述商标,或将上述商标用作网站、媒体名称等。

【免责声明】

1、凡本网注明来源“东方网”或“东方新闻”或带有东方网LOGO、水印的所有内容,包括但不限于文字、图片、音频视频,版权均属本司所有,任何媒体、网站或其他任何形式的法律实体和个人未经本司书面授权均不得转载、链接或以其他方式复制传播。与我司签订有关协议或已经获得本司书面授权许可的媒体、网站或其他任何形式的法律实体和个人,应在授权范围内使用,且必须注明来源“东方网”。其目的在于传递更多信息,并不意味着本司赞同其观点或认可其内容的真实性。如果其他媒体、网站或其他任何形式的法律实体和个人使用,必须保留本司注明的“稿件来源”,并自负全部法律责任。如擅自篡改为“稿件来源:东方网”,本司将依法追究责任。

2、擅自使用东方网名义转载不规范来源的信息、版权不明的资讯,或盗用东方网名义发布信息,设立媒体账号等,本司将依法追究其法律责任。

3、鉴于本网发布主体、发布稿件来源广泛,数量较多,如因作者联系方式不详或其他原因未能及时与著作权拥有者取得联系,或著作权人发现本网转载了其拥有著作权的作品时,请主动来函、来电与本司联系,或与本司授权的中国文字著作权协会联系,提供相关证明材料,我方将及时处理。
中国文字著作权协会联系方式:
联系人:赵洪波 唐亚静
地 址:北京西城区珠市口西大街120号太丰惠中大厦1027-1036室
联系电话:010-65978917
邮 箱:wenzhuxie@126.com

4、本网所有声明以及其修改权、更新权及最终解释权均属本司所有。

【媒体合作】

本司为尊重保护著作权,鼓励有益于社会主义精神文明、物质文明建设的作品的创作和传播,促进互联网良性发展,本着平等互惠、资源共享的原则,诚邀各类媒体、网站、单位、个人与本网建立友好的合作关系。
媒体合作、内容转载请联系
联系人:杨老师
联系电话:021-22899781