1/0
【提示】上海春考生注意!2026年上海市普通高校春季考试招生预录取及候补资格网上确认将于3月6日9:00开始
上海普陀03-06 10:50:28

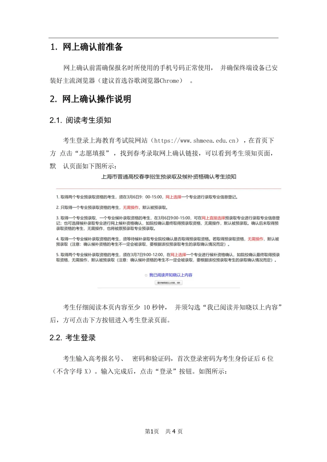
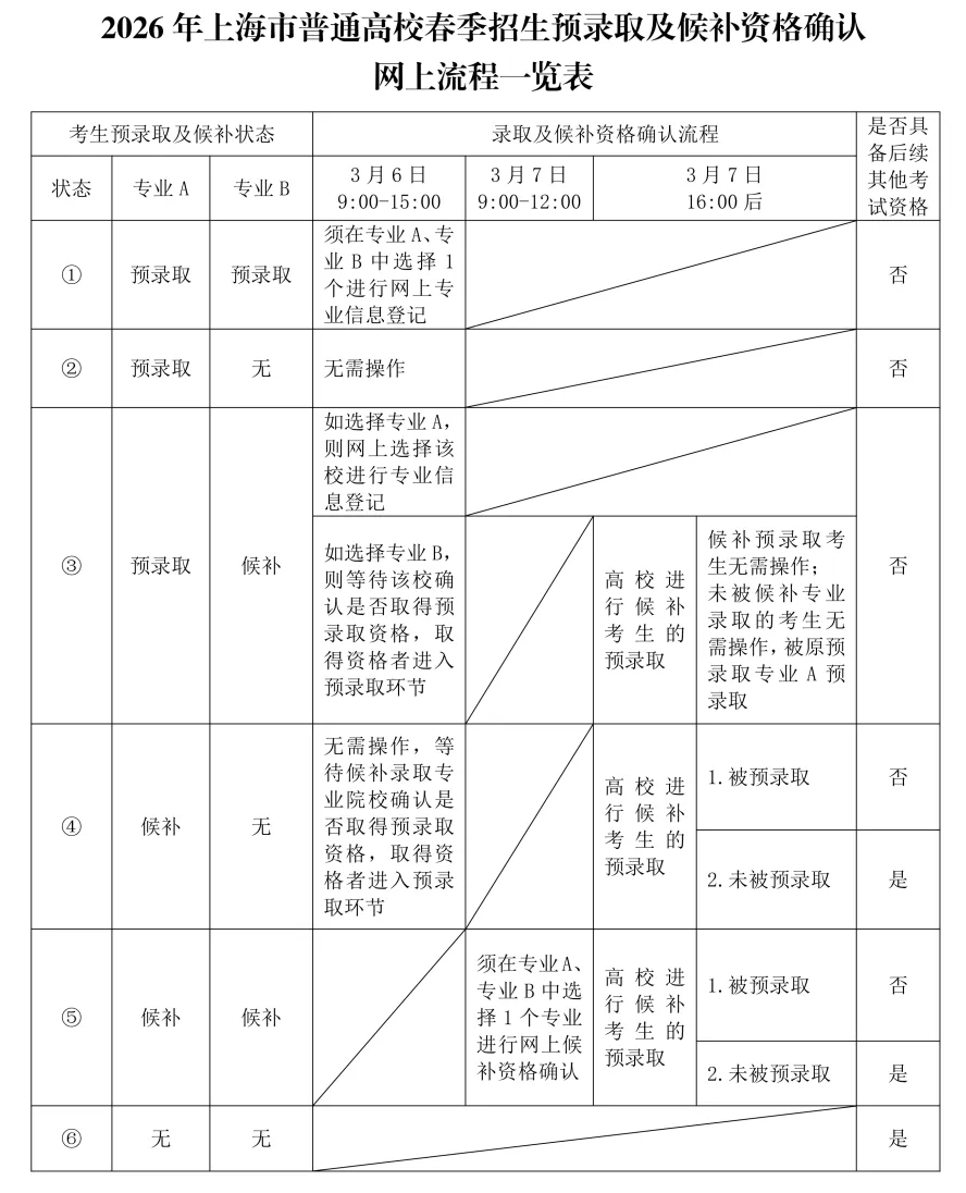
市教育考试院介绍,2026年上海市普通高校春季考试招生考生专业信息登记实行网上确认的方式。预录取及候补资格网上确认工作将于3月6日(9:00-15:00)、3月7日(9:00-12:00)进行。

取得两个专业预录取资格、取得一个专业预录取和一个专业候补录取资格及取得两个专业候补录取资格的三类考生,须在规定时间内上网进行确认。取得一个预录取资格、取得一个候补录取资格的两类考生,则无需上网确认。具体注意事项如下:

一、需上网确认考生

1.取得两个专业预录取资格的考生,须在3月6日9:00-15:00,网上选择一个专业进行录取专业信息登记。

2.取得一个专业预录取、一个专业候补录取资格的考生,须在3月6日9:00-15:00上网确认,确认时可直接选择预录取专业进行录取专业信息登记;也可选择候补录取专业进行候补资格确认,如院校确认最终取得预录取资格,无需操作,默认被预录取。确认后未取得预录取资格的考生,无需操作,也将被原预录取专业预录取。

3.取得两个专业候补录取资格的考生,须在3月7日9:00-12:00,在网上选择一个专业进行候补资格确认,如院校确认最终取得预录取资格,默认被预录取,无需操作。

二、无需上网确认考生

1.取得一个专业预录取资格的考生,默认被预录取,无需操作。

2.取得一个专业候补录取资格的考生,须等待候补录取专业院校确认是否取得预录取资格。若取得预录取资格,默认被预录取,无需操作(注意:确认候补资格的考生不一定会被录取,要根据该校预录取考生的录取确认情况而定)。

三、网上确认主要流程

为确保网上确认顺利进行,建议考生使用以下浏览器:

IE10及以上版本的IE浏览器、360浏览器、火狐浏览器、搜狗浏览器、Chrome(建议首选谷歌浏览器Chrome)。

1.通过上海市教育考试院网站“上海招考热线”(www.shmeea.edu.cn)入口,进入到登录页面,点击下方“志愿填报”栏目,进入“2026年上海市普通高校春季招生预录取及候补资格确认”。

2.打开网上确认系统后,根据系统内“上海市普通高校春季高考招生预录取与候补资格网上确认系统操作手册”具体指导步骤,进行网上确认。

3.网上确认选择专业后,必须点击红色按钮提交选择。确认无误后,点击“退出”按钮。考生如需修改,可在规定时间段内再次登录系统,点击“返回修改”按钮修改,修改完成后,点击该页面的“退出”按钮,结束本次网上确认。截止时间后,系统将关闭,考生不得修改。

考生在网上确认时如遇到操作问题,可在规定时间内(3月6日9:00-15:00,3月7日9:00-12:00)通过系统界面中的咨询QQ号进行在线咨询,也可拨打上海市教育考试院咨询电话:35367070、962066(周一至周五,每日上午9:00-11:00、下午1:30-4:00)进行咨询。

选稿:吴梦迪
知识产权、免责声明以及媒体合作联系
继续了解
知识产权声明

【知识产权声明】

除本司(指上海东方网股份有限公司)另行声明外,本司网页及客户端产品(以下简称“本网”),包括但不限于东方新闻、翱翔、东方头条等,所涉及的任何资料(包括但不限于文字、图标、图片、照片、音频、视频、图表、色彩组合、版面设计、商标、商号、域名等)的知识产权均属本司和资料提供者所有。未经本司书面许可,任何人不得复制、转载、摘编、修改、链接、镜像或以其他任何方式非法使用东方网的上述内容。对于有上述行为者,本司将保留追究其法律责任的权利。

东方网、东方新闻、翱翔,以上均为本司享有权利之合法商标,未经本司书面授权,任何单位或个人不得使用上述商标,或将上述商标用作网站、媒体名称等。

【免责声明】

1、凡本网注明来源“东方网”或“东方新闻”或带有东方网LOGO、水印的所有内容,包括但不限于文字、图片、音频视频,版权均属本司所有,任何媒体、网站或其他任何形式的法律实体和个人未经本司书面授权均不得转载、链接或以其他方式复制传播。与我司签订有关协议或已经获得本司书面授权许可的媒体、网站或其他任何形式的法律实体和个人,应在授权范围内使用,且必须注明来源“东方网”。其目的在于传递更多信息,并不意味着本司赞同其观点或认可其内容的真实性。如果其他媒体、网站或其他任何形式的法律实体和个人使用,必须保留本司注明的“稿件来源”,并自负全部法律责任。如擅自篡改为“稿件来源:东方网”,本司将依法追究责任。

2、擅自使用东方网名义转载不规范来源的信息、版权不明的资讯,或盗用东方网名义发布信息,设立媒体账号等,本司将依法追究其法律责任。

3、鉴于本网发布主体、发布稿件来源广泛,数量较多,如因作者联系方式不详或其他原因未能及时与著作权拥有者取得联系,或著作权人发现本网转载了其拥有著作权的作品时,请主动来函、来电与本司联系,或与本司授权的中国文字著作权协会联系,提供相关证明材料,我方将及时处理。
中国文字著作权协会联系方式:
联系人:赵洪波 唐亚静
地 址:北京西城区珠市口西大街120号太丰惠中大厦1027-1036室
联系电话:010-65978917
邮 箱:wenzhuxie@126.com

4、本网所有声明以及其修改权、更新权及最终解释权均属本司所有。

【媒体合作】

本司为尊重保护著作权,鼓励有益于社会主义精神文明、物质文明建设的作品的创作和传播,促进互联网良性发展,本着平等互惠、资源共享的原则,诚邀各类媒体、网站、单位、个人与本网建立友好的合作关系。
媒体合作、内容转载请联系
联系人:杨老师
联系电话:021-22899781