1/10
徐汇工会90家驿站“春节不打烊”,百站送万福暖护一线劳动者
东方网02-14 11:44:26

新春佳节,万家团圆,当大多数人奔赴家的港湾、享受亲情暖意时,环卫工人、快递外卖小哥、公安干警等一线户外劳动者,依然坚守在岗位上,顶寒风、冒严寒,用坚守守护城市有序运转,用付出温暖千家万户。

为切实做好春节坚守岗位的户外劳动者的服务保障工作,徐汇区总工会暖心发力,全区90家户外职工爱心接力站春节期间“不打烊”,同步开展“百站送万福”新春送福活动,以贴心服务与真挚关怀,陪留沪职工过一个有温度、有暖意的吉祥年。

据悉,徐汇区90家户外职工爱心接力站提前部署、精心筹备,全力做好春节服务保障工作。站内空调、微波炉、饮水机、医药箱等基础服务设施一应俱全,同时贴心备好暖宝宝、热茶水等御寒物资,全方位满足户外劳动者“歇脚、取暖、喝水、充电、应急”的核心需求,让每一位坚守岗位的职工,都能在奔波间隙,找到一个温暖的“避风港”,歇歇脚、暖暖身、充充电,缓解工作疲惫。

为传递工会组织对一线户外劳动者的深切关怀,营造喜庆祥和的新春氛围,区总工会同步开展“百站送万福”新春送福活动,将传统年味与暖心关怀送到职工心坎上。活动期间,全区所有户外职工爱心接力站均摆放了由区总工会精心准备、特邀书法家亲笔书写定制的新春福袋,面向一线户外劳动者免费发放,先到先得。

每一份福袋都承载着满满的心意与祝福,内含吉祥福字、寓意美好期许的春联以及实用喜庆的红包袋,既延续了贴春联、送福字的传统民俗,传递了浓浓的年味儿,更凝聚着区总工会对户外劳动者一年来辛勤付出的感谢,以及对大家新一年平安顺遂、万事顺意的新春祝愿。

活动开展以来,全区各户外职工爱心接力站有序组织福袋发放工作,站内暖意涌动、温情满满。“咱们农村过年,贴春联、发红包是少不了的‘年味儿’,这回福字、春联、红包袋都齐了,心里踏实又温暖!”外来务工者小王领取福袋后,脸上洋溢着幸福的笑容,言语间满是感动。不少前来领取福袋的户外劳动者纷纷表示,这份关怀既实在又贴心,不仅感受到了浓浓的年味儿,更体会到了“家”的温暖,让寒冬里的奔波多了几分慰藉,也让这个异地春节变得格外有意义。

在徐汇春节不打烊的部分工会驿站,还将推出更多接地气、更为暖民心的服务举措,让在这些站点的春节“邂逅”更有年味、更有温度。徐汇工会驿站,等你来!

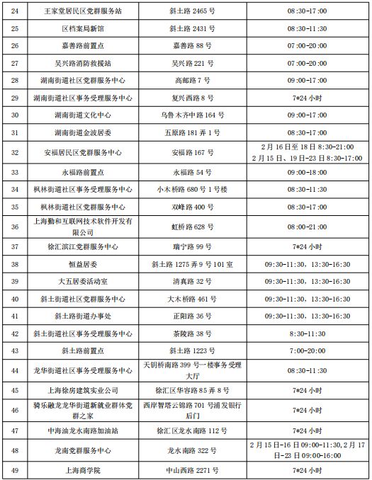
徐汇区“春节不打烊”户外职工爱心接力站站点

作者:王洁敏
选稿:吴怡闻
知识产权、免责声明以及媒体合作联系
继续了解
知识产权声明

【知识产权声明】

除本司(指上海东方网股份有限公司)另行声明外,本司网页及客户端产品(以下简称“本网”),包括但不限于东方新闻、翱翔、东方头条等,所涉及的任何资料(包括但不限于文字、图标、图片、照片、音频、视频、图表、色彩组合、版面设计、商标、商号、域名等)的知识产权均属本司和资料提供者所有。未经本司书面许可,任何人不得复制、转载、摘编、修改、链接、镜像或以其他任何方式非法使用东方网的上述内容。对于有上述行为者,本司将保留追究其法律责任的权利。

东方网、东方新闻、翱翔,以上均为本司享有权利之合法商标,未经本司书面授权,任何单位或个人不得使用上述商标,或将上述商标用作网站、媒体名称等。

【免责声明】

1、凡本网注明来源“东方网”或“东方新闻”或带有东方网LOGO、水印的所有内容,包括但不限于文字、图片、音频视频,版权均属本司所有,任何媒体、网站或其他任何形式的法律实体和个人未经本司书面授权均不得转载、链接或以其他方式复制传播。与我司签订有关协议或已经获得本司书面授权许可的媒体、网站或其他任何形式的法律实体和个人,应在授权范围内使用,且必须注明来源“东方网”。其目的在于传递更多信息,并不意味着本司赞同其观点或认可其内容的真实性。如果其他媒体、网站或其他任何形式的法律实体和个人使用,必须保留本司注明的“稿件来源”,并自负全部法律责任。如擅自篡改为“稿件来源:东方网”,本司将依法追究责任。

2、擅自使用东方网名义转载不规范来源的信息、版权不明的资讯,或盗用东方网名义发布信息,设立媒体账号等,本司将依法追究其法律责任。

3、鉴于本网发布主体、发布稿件来源广泛,数量较多,如因作者联系方式不详或其他原因未能及时与著作权拥有者取得联系,或著作权人发现本网转载了其拥有著作权的作品时,请主动来函、来电与本司联系,或与本司授权的中国文字著作权协会联系,提供相关证明材料,我方将及时处理。
中国文字著作权协会联系方式:
联系人:赵洪波 唐亚静
地 址:北京西城区珠市口西大街120号太丰惠中大厦1027-1036室
联系电话:010-65978917
邮 箱:wenzhuxie@126.com

4、本网所有声明以及其修改权、更新权及最终解释权均属本司所有。

【媒体合作】

本司为尊重保护著作权,鼓励有益于社会主义精神文明、物质文明建设的作品的创作和传播,促进互联网良性发展,本着平等互惠、资源共享的原则,诚邀各类媒体、网站、单位、个人与本网建立友好的合作关系。
媒体合作、内容转载请联系
联系人:杨老师
联系电话:021-22899781