2025上海劳力士大师赛将于9月29日至10月12日在位于闵行的久事体育场馆旗忠网球中心举行,赛程覆盖国庆黄金周与中秋佳节,为球迷奉上为期两周的网坛盛宴。想要轻松开启观赛之旅?这份“观赛攻略”为你全面解锁!

01
还没购票?
2025上海劳力士大师赛开赛在即,听说你还没买票?快扫描下方票务专区二维码购票吧!

请注意,除中央场馆外,今年2号馆单独售票哦!此外,由于受天气因素影响,7日至12日外场票于赛前一天中午12:00开票,售至当日大门开放前1小时,如遇下雨天,可能停止售票。请大家购买时务必看清购票页面上的“须知”条款,以免产生误会。
02
入场时间!
赛事持续14天,每天赛场开放的时间不完全一样哦!请提前查阅电子票,看好观赛日期和具体场次!
9月29日至30日的资格赛、10月9日至12日最后四天以及2号馆赛票、外场票不分日夜场,其余日期中央场馆赛票分为日场和夜场。但无论你购买的是哪个场次的赛票,都能在当日赛场大门开放后入内。
赛场大门开放时间
9月29日09:30提前进场看抽签!
9月30日10:30
10月1日—10日11:00
10月11日—12日12:30
然而,中央场馆的检票时间有严格区分。夜场比赛不早于18:30开始,而夜场比赛开赛前1小时才可以进入中央场馆。如果日场比赛结束较晚,请大家耐心等待,待清场完毕后听从现场指引入场!场馆可以反复进出,请放心观赛!


03
请注意天气预报
出门前请提前关注天气预报。如果遇到下雨天,根据赛事规则,中央场馆及2号馆的赛事将暂停,待顶棚关闭后继续进行,而其他室外场地比赛将有所调整。请大家及时关注现场大屏、“上海劳力士大师赛”官方微博等渠道发布的官方信息,注意查收手机短信提示,或至现场咨询亭询问,获取最新赛事安排。

04
观赛装备!
什么要带?
❗本届赛事门票实行实名制认证,请务必带好购票时使用的本人有效身份证件(大陆身份证、港澳台通行证、护照等)!
👔赛场昼夜温差大,请记得带好防晒或保暖外套。
☔下雨天带好雨具,但长柄伞不允许带哦!

什么不能带?
请向上滑动阅览
禁限带物品主要分为以下17大类:
1.枪支、弹药、爆炸物品;
2.仿真枪及弓、弩、弹弓、匕首等管制器具;
3.烟花爆竹、汽油、任何含酒精饮品、打火机、火柴、等易燃、易爆危险物品;
4.剧毒、腐蚀性等危险化学品及放射性物品;
5.有害生物制剂、传染病病原体等危险物质;
6.海洛因、可卡因、大麻、冰毒等各类毒品;
7.随身携带行李尺寸不可超过55cmx40cmx20cm;
8.任何未经授权的专业摄影摄像设备(家庭使用的、小型手持的摄影摄像一体机设备除外)及用于照相机与摄像机的支架,包括但不限于独脚架、三脚架;专业摄影与摄像设备是指可更换镜头的设备,包括但不限于微单相机、单反相机及任何镜头;相机机身规格不得超过140×100×90mm;相机镜头焦段不得超过105mm;
9.动物(导犬等服务类动物除外、已预约的犬请走6号门进入ACE萌友天地);
10.易碎物品(例如玻璃瓶/杯);
11.可能引起他人嗅觉不适影响比赛的食物且容易投掷带来安全风险的食物(如榴莲、臭豆腐、鸡蛋及单个体较大的水果),外包装及食物本身易发出声响影响比赛的食物(如薯片、瓜子);
12.带有政治、种族、宗教、暴恐以及商业内容的横幅、标语等其它用于宣传的物品,展开尺寸大于1×0.6米的旗帜、带有旗杆的旗帜,以及未经公安部门报备的,包括且不限于应援灯牌、手牌、横幅、标语、宣传品等;
13.扩音设备,如乐器、口哨、喇叭、鼓等各类扩音器具;
14.除婴儿车与轮椅之外的轮式工具,包括且不限于折叠电动自行车、折叠自行车,踏板车、滑板等;
15.各类易造成人身伤害的棍棒及尖锐物品,如球棒、长柄伞、尖头伞等;
16.可能影响赛事正常进行或妨碍他人观赛的未经授权物品,如无人机、各类飞行器、收音机、激光装置、照明设备、投影设备、对讲机、无线电设备等;
17.国家法律法规明令禁止的其它物品或安检搜爆警力认为与活动现场功能不符明显影响安全的其它物品。
05
如何往返赛场?
比赛场地久事体育场馆旗忠网球中心位于上海市闵行区元江路5500号,所有观众请从2号门进入(除预约ACE萌友天地的观众外)。欢迎大家选择绿色交通出行!

为方便乘坐公共交通的观众观赛,我们提供地铁一号线莘庄站南广场枢纽—颛桥地铁站—旗忠网球中心往返的观众短驳专线。另外还将提供从旗忠网球中心至上海体育馆的返程专线供选择,确保大家安全返回。

赛场周边地图⬇️

如您选择网约车往返赛场,建议将上车/下车点设定在元江路与中青路路口的网约车即停即走点。此外,即日起打开滴滴出行App或者小程序,目的地输入“上海劳力士大师赛”,可领取专属7折优惠券。观赛起点或终点为【久事体育场馆旗忠网球中心】可使用。
如果需要自驾往返,请听从现场工作人员指引,前往周边停车区域有序停车。
06
怎么入场?
持购票时本人有效身份证件(大陆身份证、港澳台通行证、护照等)走观众入口相应通道的闸机,过安检、刷证件,轻松入场。
持中央场馆赛票的观众注意啦!中央场馆检票入口设在16号玻璃门前,请在入口处持本人有效身份证件有序排队检票后进场。

外场安排:
需前往6号场、7号场、皇家加勒比大师训练场(17号场)观看比赛或观看训练的观众,请在“大师之路”有序排队入场。
票务产品兑换:
购买带有票务权益产品的观众,可在赛事期间至冠军大道“票务产品兑换点”兑换产品权益。
ACE萌友天地的相关事宜,即将于近期公布。敬请持续关注上海劳力士大师赛官方社交媒体矩阵。
07
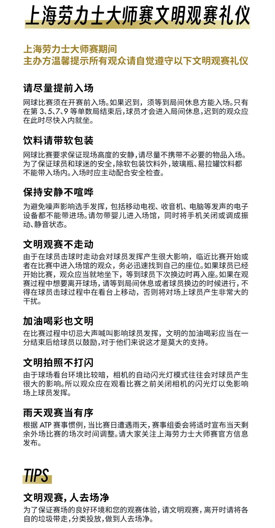
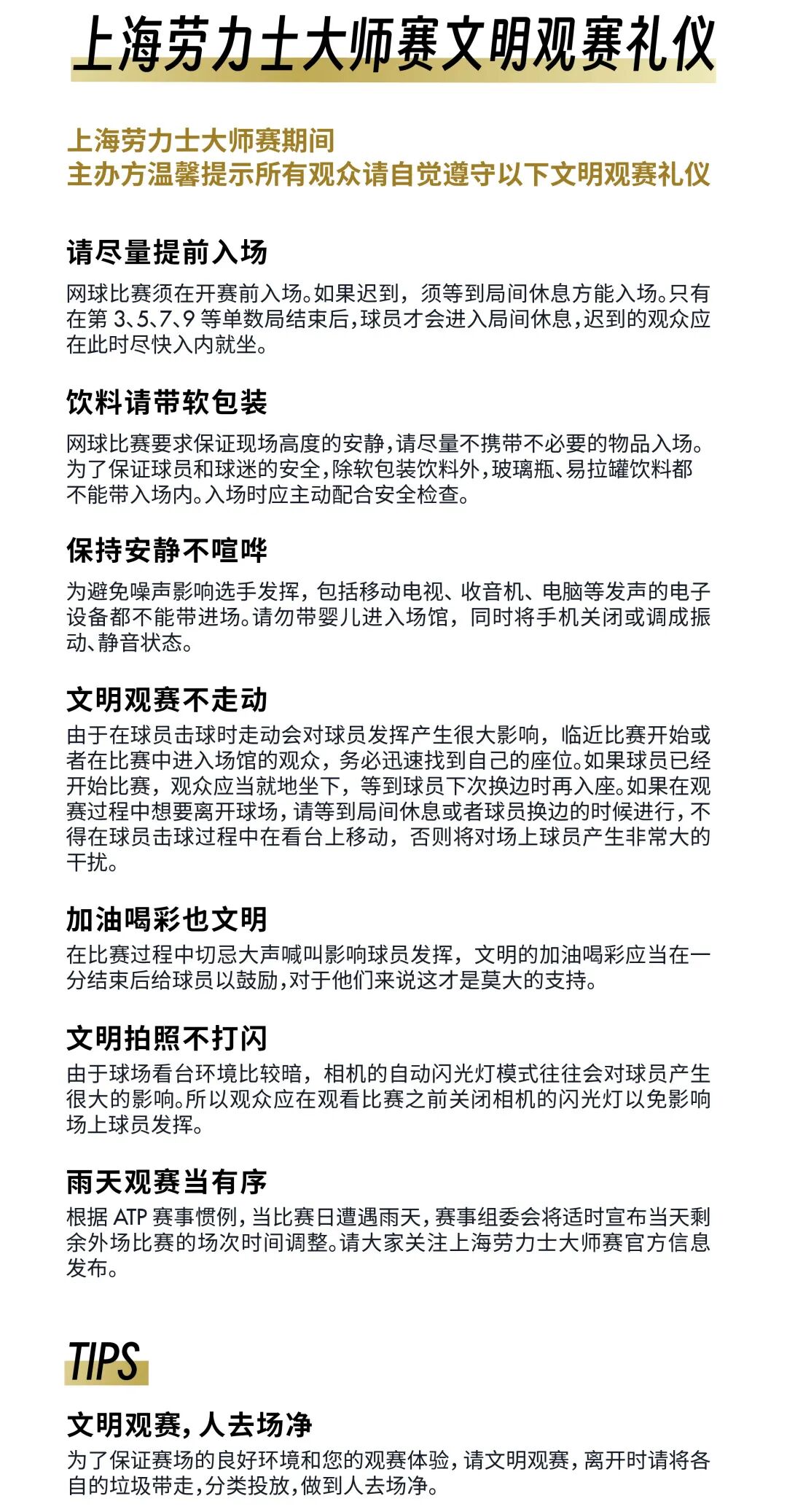
观赛礼仪请注意
为了提升大家的观赛体验,我们也真诚希望大家可以注意观赛礼仪,共同营造良好的观赛环境哦!

08
观赛之余!
观赛的同时也带点纪念品回家吧!今年大师赛现场,将设有三家官方纪念品商店,分别位于品牌天地二楼、皇家加勒比大师训练场(17号场)、中央场馆环廊,欢迎观赛之余前来选购哦!

此外,今年在全新升级的2号馆前方,特别设立“传·旗”20周年纪念展,所有持票观众皆可免费入场参观。主题日活动期间,上海劳力士大师赛的赞助商还将为中央球场观众带来主题日抽奖活动。更多惊喜,等待你亲临现场发现!


09
散场请跟随指引~
看完比赛,请各位观众跟随现场指引,安全有序离开!持中央场馆日场票的观众也可在3号馆及外场继续观赛哦!在上海劳力士大师赛享受精彩赛程,愿每一次击球都能给你留下难忘回忆!
更多赛事精彩资讯
请扫描以下二维码、或点击文末“阅读原文”
查看完整版《观赛手册》
For more information
Please scan the QR code below
Or click the “阅读原文” at the bottom

9月29日至10月12日
久事体育场馆旗忠网球中心
汇师上海

选稿:倪皓月