今年国庆前后,解放日报·上观新闻“民声直通车”平台收到了大量家长们的反映,称上海多家教育培训机构突然宣布“闭店”,留给家长们的是上锁的门和措辞几乎一模一样的一纸“闭店公告”。而在公告中,这些机构都宣称将闭店安置工作委托给了一家名为“转课无忧”的第三方机构,由“转课无忧”来对学员未销的课时进行安置……
记者调查发现,申城此前的多家培训机构在闭店时,也都出现了“转课无忧”的身影。培训机构前脚闭店,“转课无忧”后脚跟进处理经营者的遗留纠纷,这与此前被曝光的“职业闭店人”的手法有些相似。“转课无忧”究竟什么来头,是“职业闭店人”吗?所谓的学员安置,又是否属实?
一个周末3家培训机构闭店
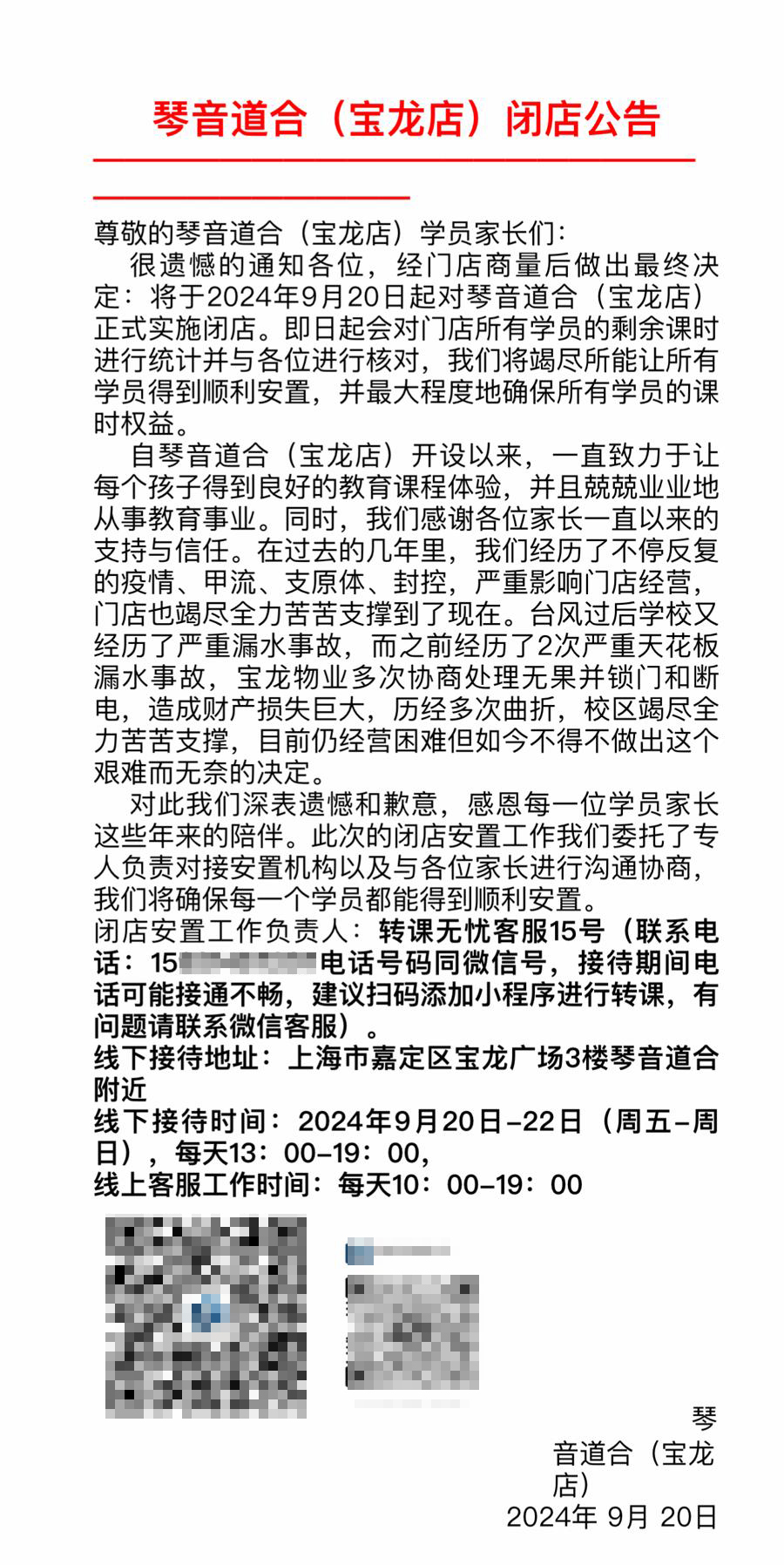
据记者了解,9月21日这个周末,申城有3家培训机构同时宣称闭店,分别是位于嘉定区的“琴音道合国际音乐学府”,在嘉定区和宝山区有着3个分校的“爱思宝贝早教中心”,以及位于宝山区的“扬琴儒墨国学书院”。
10月9日,记者在宝山区松兰路807号2楼的爱思宝贝早教中心杨行校区看到,一条挂满锦旗的通道尽头,是被环形锁锁上的校区玻璃门。门上贴有了物业9月26日的催缴函,函上显示,培训机构的运营方“上海予祥文化传播有限公司”从8月份起就已拖欠水电费。而在一侧墙面上,张贴的是“爱思宝贝(杨行店)闭店公告”,落款日期为9月21日。公告中,培训机构称受各种因素影响,“艰难而无奈”地实施闭店。下方则话锋一转,称由专人来操作闭店安置工作,专人名为“转课无忧客服20号”,后方留有手机号、二维码等联系方式。

上海市宝山区松兰路807号2楼的爱思宝贝早教中心杨行校区。一条挂满锦旗的通道尽头,是被环形锁锁上的校区玻璃门。

一侧墙面上,张贴的是“爱思宝贝(杨行店)闭店公告”,落款日期为9月21日。
几公里外友谊路1588号2楼的“扬琴儒墨国学书院”情形如出一辙。这是个经营已逾10年的培训机构,以琴棋书画类培训为主。为孩子报名培训的家长们称,这家机构此前有着良好的口碑。可如今,口碑被一份“闭店公告”击碎。记者对比发现,不管是字体、排版,还是内容、措辞,扬琴儒墨和爱思宝贝张贴出的公告均如出一辙。仅有的不同是,为扬琴儒墨操作闭店的专人为“转课无忧客服9号”,而下方落款日期要早一天,为9月20日。

友谊路1588号2楼的“扬琴儒墨国学书院”。

玻璃门上同样贴着“闭店公告”。不管是字体、排版,还是内容、措辞,扬琴儒墨和爱思宝贝张贴出的公告均如出一辙。
一样的不仅是“闭店公告”,家长们反映,几家培训机构的闭店手法也相同。闭店前,这些培训机构大多正常经营,毫无关店征兆。而在闭店当天,机构通常选择凌晨或一早,突然在家长微信群内贴出上述闭店公告的电子版。爱思宝贝杨行校区的家长陆先生回忆,他是9月21日凌晨12时29分在家长微信群内看到闭店公告的,而前一天的9月20日下午,他的孩子还正常在爱思宝贝上完了一堂英语课。等到白天家长们闻讯赶往培训机构现场,培训机构的工作人员早已人去楼空,现场只有上述所谓的“转课无忧”专员在现场接待。他们声称自己得到了全权的委托,催促家长们尽快登录他们的平台,将培训机构剩余的课时折价为平台的积分,并操作转课。
不仅是这3家培训机构,记者调查发现,从今年6月以来,上海不少培训机构均遵循了同样的闭店操作“脚本”,其中均有“转课无忧”平台的身影,如悦动篮球、涂来涂去、超能星球、幽浮第九区篮球馆等等。另据媒体报道,早在今年5月,北京“艾莎同学舞蹈方庄门店”在闭店时,就已由“转课无忧”负责来操作闭店安置。

教育培训机构“悦动篮球”的闭店公告,落款日期为今年6月19日。

教育培训机构“涂来涂去”的闭店公告。
安置实际是为其他机构“引流”
流程式的闭店操作手法,闭店后出面接手消费纠纷,不少家长们在向上海12345市民服务热线的投诉中分析,“转课无忧”扮演的正是“职业闭店人”的角色。
“转课无忧”是“职业闭店人”吗?首先要看是否真如公告中宣称的那样“确保每一个学员都能得到顺利安置”,还是打着安置的幌子在帮助培训机构的经营者降低向消费者理应承担的责任。
在扬琴儒墨的门口,记者以一名学书法孩子的家长的身份拨通了“转课无忧客服9号”的电话,询问转课事宜。对方解释,所谓的“转课”,即指记者登录公众号和小程序进行注册认证后,可以获取与扬琴儒墨剩余课时价值相等的积分,这些积分可以在平台上使用购买其他机构上架的课程,从而完成转课。电话中,对方还向记者重点推荐了附近的一家名为“育苗围棋”的机构,声称符合记者的要求。
记者登录“转课无忧”的小程序,定位搜索后,果然找到了700余米外宝林路上的“育苗围棋”。以书法课为例,育苗围棋在平台上上架了30个课时,每个课时需要用160个积分来兑换,看起来确实能够解决不少扬琴儒墨的家长们的需求。

“育苗围棋”在“转课无忧”平台上上架了30个“书法”课时。其负责人直言不讳,之所以上架了比较多的课时,确实是希望能借此“引流”。
然而,“转课”的真相究竟是什么?记者前往育苗围棋进一步了解。中午时分,育苗围棋尚未开门,透过玻璃门可以看见黑板上张贴了价格,育苗围棋的课程价格实际需145元每课时。“转课无忧”平台上的30个课时背后,费用谁来支付?记者转而拨打了平台上育苗围棋预留的负责人的电话询问,据该负责人称,是“转课无忧”主动联系到他们,提出希望他们上架一些免费的课时,作为交换,“转课无忧”可以为机构带来转课的客流。该负责人解释,考虑到转课学员可以插入现有的班级,并不会额外增加机构的运行成本,便答应了上架一定的课时。但考虑到老师的付出,育苗围棋拿出的方案中,前10个课时只需要积分兑换,但后20个课时除积分外,还需要家长为每个课时额外支付30元,用于贴补老师。或许是为了吸引家长转课,“转课无忧”随后提出30元每课时的费用由平台来补贴。育苗围棋的负责人直言不讳,之所以上架了比较多的课时,确实是希望能借此“引流”,希望家长们后续能在育苗围棋继续续课。
用一定的免费课时“引流”的说法,记者随后在“转课无忧”平台上的多家培训机构处都得到了验证。但事实上,像育苗围棋这样能拿出30个课时来“引流”的机构并不多。绝大多数机构拿出的免费课时非常少,或者采取的是积分加上“补费”的形式。爱思宝贝杨行校区闭店后,陆先生在“转课无忧”平台认证获取了8000积分。经过比选后,附近的“弈宸教育(杨行店)”和“彩虹园(万业店)”在平台上提供的“托班”课程符合他的要求,但是,弈宸教育(杨行店)仅上架了20天的托班服务,其中后10天每天陆先生还需补费50元每天;而彩虹园(万业店)虽可提供2个月的托班服务可以使用积分抵扣,但每个月除了消耗积分外,陆先生还需要支付990元。

“弈宸教育(杨行店)”和“彩虹园(万业店)”在“转课无忧”平台上上架的“引流”课时。
“琴音道合”闭店后,市民郭女士在“转课无忧”平台上了解了附近的6家各类培训机构,发现他们上架的大多只是正常的体验课程,即不需要积分前往机构也可以正常体验。她认为,平台上的这些引流课程根本起不到“安置”的效果,实际上是在“转移家长视线”。

“琴音道合国际音乐学府”的闭店公告。
岂容有组织的闭店包装成正经生意?
早在2019年,解放日报·上观新闻就曾报道过10多家教育培训机构的“套路跑”,这种套路正是如今“职业闭店人”操作的源头。
判断“转课无忧”是否为“职业闭店人”,还有一个特征是,“转课无忧”是否通过闭店操作获取利益,这种利益或来自利用机构在闭店前操作一波低价团购促销,或者来自家长预付资金的挪用。“转课无忧”在帮这些机构闭店时,双方达成了怎样的交易?
记者分别致电“转课无忧”的20号和9号客服,电话中,他们宣称平台是“公益”性质。20号客服在电话中更信誓旦旦地称,“转课无忧”帮机构操作闭店安置不收取任何费用。果真如此吗?记者辗转拿到了一份合同,为扬琴儒墨的运营主体“上海兰瑞教育科技有限公司”与“转课无忧”签订的“合作协议”。合同中,双方约定对扬琴儒墨的学员进行安置,而这种安置显然不是“公益”的。合同中约定了一笔“委托费”,为完成安置学员的剩余课时金额的30%,包含了机构对接的安置款以及“转课无忧”的佣金。据合同中测算,扬琴儒墨的剩余课时费规模在80万元,即委托费的预期金额在24万元……

扬琴儒墨的运营主体“上海兰瑞教育科技有限公司”与“转课无忧”签订的“合作协议”。合同中,双方约定对扬琴儒墨的学员进行安置,并由扬琴儒墨支付一笔“委托费”。
而据记者了解,由于9月是开学季,上述几家培训机构在8月和9月初,大多都开展过一波团购促销续费活动。如琴音道合的家长郭女士提供了多张微信群聊天记录的截图,显示学校从7月起,就不断推出形式各异的团购活动;扬琴儒墨的家长叶女士则称,闭店一周多前,扬琴儒墨刚开展过一波“喜迎开学季”的团购活动,家长们支付238元,可以获取12课时的大礼包,若续费则额外赠送4节。紧随其后闭店所需的“委托费”从何而来,不难猜测。
事实上,比对“职业闭店人”的操作手法,“转课无忧”不同的是,它并不帮原有机构进行法人变更,即闭店培训机构的原法定代表人并不能通过闭店操作脱离法律上的责任。但除此之外,为经营不善的预付费模式经营者策划闭店方案、实施闭店行为,借助其他机构的“引流”课时来操作“转课”进而转移家长们的诉求等手法,都和“职业闭店人”的操作一样。据爱思宝贝杨行校区的店长张老师称,爱思宝贝闭店后,老师们发现老板的手机号都交由了“转课无忧”的专员负责接听,以方便原老板彻底“失联”。
业内人士认为,相比游走于灰色地带的“职业闭店人”,“转课无忧”的操作显然经过了精心的“包装”,这种包装将“职业闭店人”操作上可能存在的违法之处剔除,对风险进行切割,并用“委托安置”“转课”等措辞对闭店操作进行美化。但“转课无忧”其实质仍然是在开展有组织的闭店行为,是为经营者闭店脱身的“职业闭店人”。而这,也是“转课无忧”的一名专员在朋友圈中公然宣称“处理闭店安置351家、解决机构主负债超过3个亿”的原因。

“转课无忧”的一名专员在朋友圈中公然宣称“处理闭店安置351家、解决机构主负债超过3个亿”。
对于市场上出现的此类经过包装美化的有组织闭店行为,进一步打击“职业闭店人”,加强预付费式消费的行业监管、维护市场秩序已成当务之急。
(原标题为《什么套路?上海多家培训机构闭店的同时,号称安置学员的“转课无忧”频频出现》)