国庆假期,群众公路出行、旅游和各类活动增多,人流、物流、车流增加,预计全国将迎来集中出行高峰。公安部道路交通安全研究中心联合交通运输部路网监测与应急处置中心、高德软件有限公司、北京百度网讯科技有限公司共同发布《2024年国庆假期全国公路网运行态势研判分析报告》,详细分析公路路网流量运行态势,对可能发生交通缓行的相关路段、高速公路收费站及服务区进行预测。详见↓
全国公路网运行总体特征
路网流量高位运行,有望创历史同期新高。综合考虑高速公路交通出行规律、假期时长、天气情况、小客车免费通行等因素,预计2024年国庆假期全国高速公路日均流量约为6100-6200万辆,较2023年同期日均(6043万辆)增长1%-3%,交通流量有望创历史同期新高。如图1所示(数据来源:路网中心)。

跨区域出行较为活跃,华东地区人口迁徙占比高。国庆假期出游供需两旺,跨区出行明显增多,呈现出程集中、返程错峰、持续高位的特征,通过集成指挥平台31.1万套卡口的车辆通行轨迹大数据分析,预计2024年国庆假期(含前一天)全国交通出行总量将达14.8亿辆次,日均比2023年上升1%,比2022年上升16%。
其中跨省出行约5669万辆次,日均比2023年上升2%,比2022年上升93%;省内跨市出行约1.2亿辆次,日均比2023年上升2%,比2022年上升62%;市内出行约13.1亿辆次,日均比2023年上升1%,比2022年上升12%。
从国庆假期人口迁徙看,预计10月1日将出现人口迁徙高峰,其中华东地区人口迁移量大,华南地区次之,东北地区最少。如图2、3所示(数据来源:道研中心、百度地图)。


交通出行高峰集中,潮汐式交通流特点明显。受高速公路免费通行以及集中出行需求的影响,预计国庆假期期间,高速公路缓行里程总体保持高位态势,出程交通压力明显高于返程;
从2024年9月30日16时开始,全国高速公路交通缓行里程逐渐增大,9月30日21时-10月1日1时有出程交通缓行小高峰,10月1日(假期第一天)9时-12时为出程交通缓行高峰时段,峰值出现在10时-11时;
全国高速公路返程时段较为分散,预计10月5日、6日15时-19时是缓行高峰时段,尤其是16时-17时,10月8日高速公路路况恢复正常水平。如图4、5所示(数据来源:高德地图)。

假期出游热情高涨,景区周边路网压力大。国庆假期时间长,群众旅游出行需求旺盛,预计北京、上海、杭州、成都、苏州等旅游热门城市高速公路、国省道易发生交通缓行;杭州西湖风景名胜区、西安大唐不夜城、湘西凤凰古城、上海外滩、阿坝州九寨沟、晋中平遥古城等热门景区周边路网停车资源有限,易造成道路缓行、通行缓慢,车辆追尾碰撞事故风险高。
全国公路网交通缓行研判
全国高速公路大流量路段。大流量路段主要分布在华东、华中和西南片区,其中广东、江苏、浙江、河北最易发生。假期前一日,高速公路将迎来出程小高峰,交通流量显著增长,假期首日,高速公路交通流量预计达到最高峰,预计沪蓉高速南京段(往南京方向)交通流量将达到14.3万量,京港澳高速邯郸段(往港澳方向)、沪陕高速滁州段(往合肥方向)等交通流量维持在12.8万辆以上。
返程阶段车流仍将保持高位运行,预计大广高速衡水段(往大庆方向)交通流量将达到14.5万辆,二广高速肇庆段(往广州方向)、京昆高速太原段(往太原方向)等交通流量维持在10万辆左右。国庆假期期间部分高速公路大流量路段,如表1、2所示(数据来源:百度地图)。


全国高速公路交通缓行路段。国庆假期出程阶段,预计有734条大流量路段将发生交通缓行,其中G55二广高速公路(西南大桥-石川岭隧道)、G2京沪高速公路(昆山高新区收费站-东北塘中桥)、等路段会发生长时间、大范围交通缓行。
返程阶段预计有469条大流量路段将发生交通缓行,G2京沪高速公路(田里徐家中桥-蒲埂上中桥)、G0425广澳高速公路(海口中桥-虎门大桥中引桥)等路段缓行方向将和出程阶段相反,呈现明显的反向车流特征。国庆假期期间部分高速公路交通缓行路段,如表3、4所示(数据来源:路网中心)。


全国交通缓行收费站。国庆假期期间群众集中出行,交通流量激增,预计G1503上海绕城高速公路高东收费站(出程阶段)、G0111秦滨高速公路海丰收费站(返程阶段)等将出现出入口交通缓行,依次排队通行现象。国庆假期期间部分交通缓行收费站,如表5、6所示(数据来源:路网中心)。


全国交通缓行服务区。预计国庆假期期间G55二广高速公路龙甫服务区(出程阶段)、G22青兰高速公路静宁埠服务区(返程阶段)等将出现交通饱和现象。国庆假期期间部分交通缓行服务区,如表7、8所示(数据来源:路网中心)。


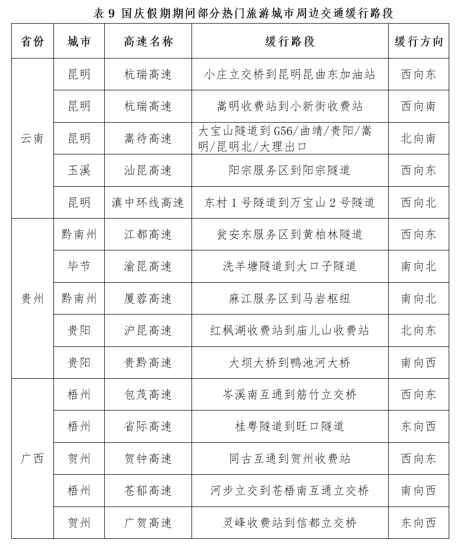
热门旅游城市周边交通缓行路段。由于假期时间长,长途、中短途旅游需求集中释放,群众出行呈现高峰,预计云南昆明、贵州黔南州、广西梧州等热门旅游城市的杭瑞高速、江都高速、包茂高速等路段将发生长时间、长距离交通缓行。国庆假期期间部分热门旅游城市周边交通缓行路段,如表9所示(数据来源:百度地图)。

假期天气预报
预计2024年国庆假期期间,西北地区东部、华北、东北地区东部、江南东部沿海、西南地区东部、青藏高原东部和南部及云南等地累计降水量有25~60毫米。西北地区大部、华北地区西部平均气温较常年同期偏低1~3℃,东北地区偏高1~3℃,我国其余大部气温基本接近常年。
公众出行提示
提前了解路况信息。假期出行前,可通过公安交管部门官方微信微博、交通运输部门“中国路网”微信微博、交通广播、导航地图等多渠道获取路况和交通管理等信息,提前做好出行路线规划,尽量绕避交通流量大、交通缓行路段(收费站、服务区、热门景区、商圈、大型游乐活动场所)、受恶劣天气影响路段和施工作业路段,尽量错峰出行。
实时关注天气变化。出行前请及时了解当地天气信息,遇到雨雾天气、要谨记“降速、控距、亮尾”。通过急弯陡坡、雨后积水路段,要提前降低车速,不急打方向、急踩刹车,防止车辆失控侧滑侧翻。发生车辆故障或交通事故时要“车靠边、人撤离、即报警”。
时刻谨记安全驾驶。高速公路行车,要保持安全车距和车速,遇雨雪雾天气要降低车速,增大车距,确保安全。遇道路发生交通缓行时,请耐心等待,依次排队通行,切莫占用应急车道,以免影响救援车辆通过。
严格遵守交通法规。节假日驾车出行,请全程系好安全带,坚决杜绝酒后驾驶,牢记“开车不喝酒、喝酒不开车”,合理安排作息时间,杜绝疲劳驾驶、分心驾驶、超员超载等违法行为。
选稿:寇宇宁