1/14
姜萍入围的数学竞赛决赛结束,试题公布
上观新闻2024-06-23 14:50:57

北京时间6月22日24时,姜萍入围的全球数学竞赛决赛正式结束,据悉,共有来自全球17个国家和地区的800多名选手入围。接下来将进入专家组独立阅卷阶段。23日中午,“达摩院DAMO”微信公众号公布了2024阿里巴巴全球数学竞赛决赛试题。

决赛阅卷包括初评、交叉复审、最终核验等流程。决赛的五个赛道将按成绩分别评出金奖1名、银奖2名、铜奖4名以及优秀奖10名。总共85人获奖选手名单将于8月公布。

网友评论:

“字都能看懂,连在一起就变成‘天书’了”

“这考的是英语还是数学?”

一选手称:数赛决赛六道题

做了一道多就交卷了

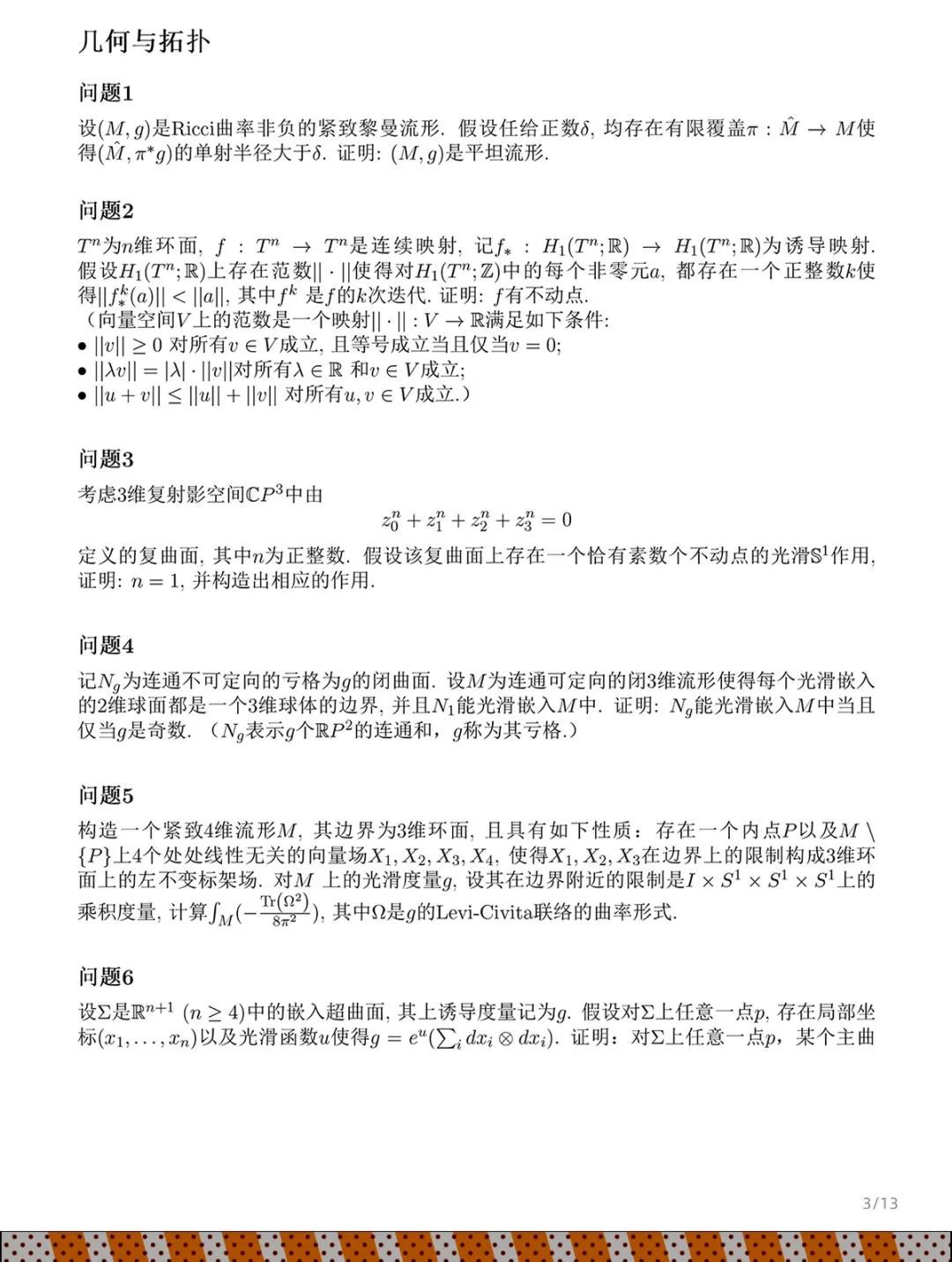
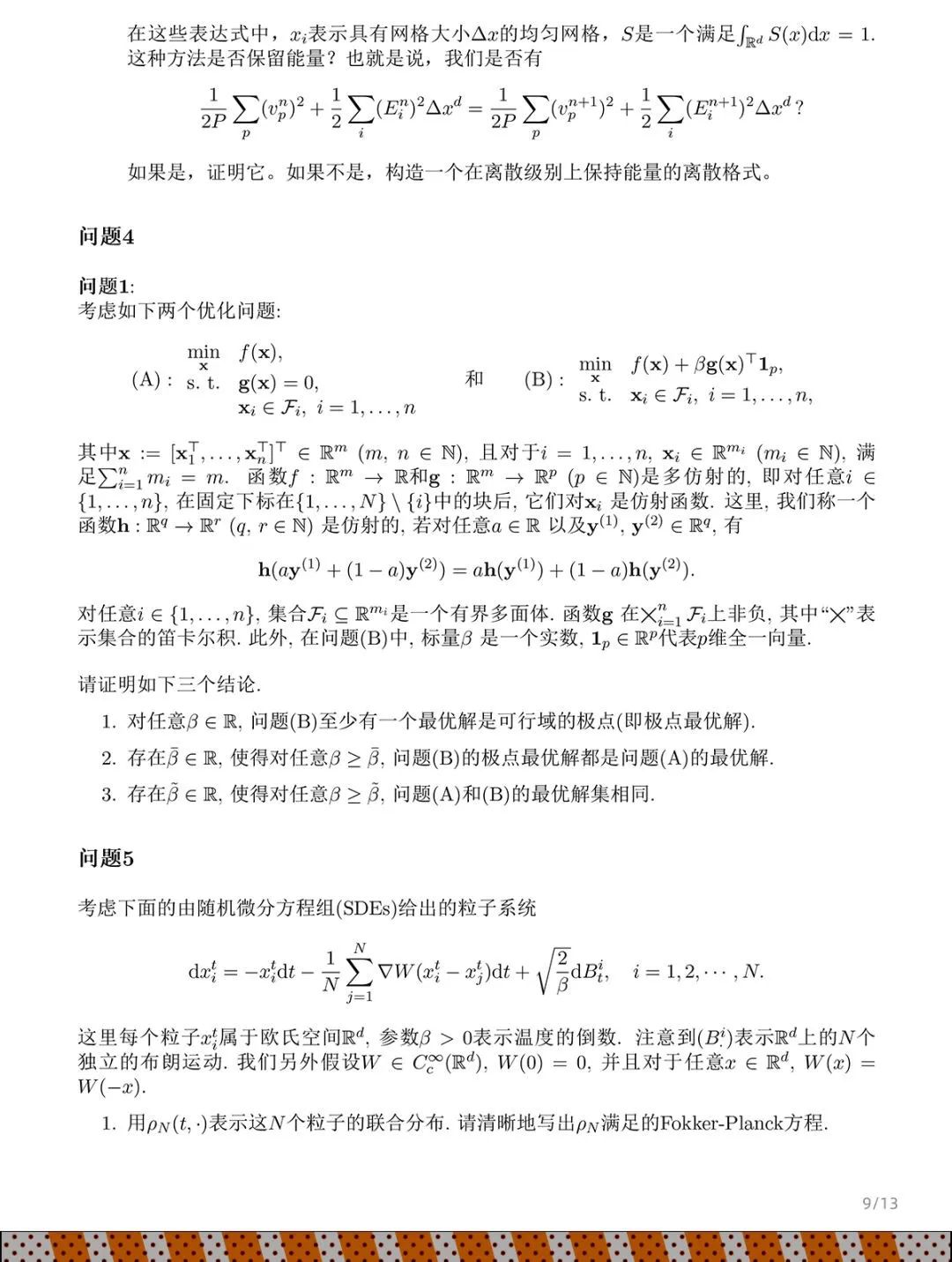
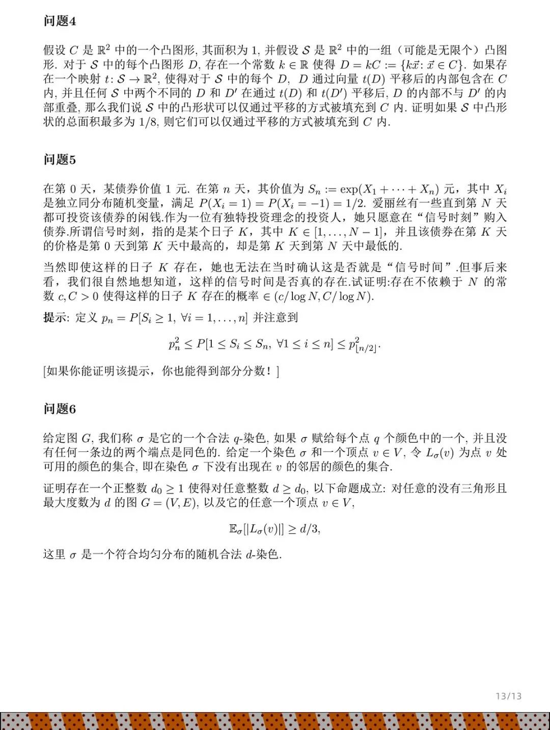
据悉,该全球数学竞赛决赛分为代数与数论、几何与拓扑、分析与方程、组合与概率、应用与计算数学五个赛道,题目包括解答题和证明题。选手可任选一个赛道,赛道一旦确定,不可改变。

6月23日,一名刚参加完决赛的选手向中新财经表示,决赛还是比较难的,主要是因为专业性太强了,大多数东西都没学过。在五个赛道中,他选择的是代数与数论,一共六道题(总分120分),他做了一道多就交卷了,只尝试做了和代数几何、数论相关的题目。相比之下,之前初赛的专业性低一些。

来源:中国新闻网综合自中新财经、达摩院DAMO、网友评论

选稿:周玮
知识产权、免责声明以及媒体合作联系
继续了解
知识产权声明

【知识产权声明】

除本司(指上海东方网股份有限公司)另行声明外,本司网页及客户端产品(以下简称“本网”),包括但不限于东方新闻、翱翔、东方头条等,所涉及的任何资料(包括但不限于文字、图标、图片、照片、音频、视频、图表、色彩组合、版面设计、商标、商号、域名等)的知识产权均属本司和资料提供者所有。未经本司书面许可,任何人不得复制、转载、摘编、修改、链接、镜像或以其他任何方式非法使用东方网的上述内容。对于有上述行为者,本司将保留追究其法律责任的权利。

东方网、东方新闻、翱翔,以上均为本司享有权利之合法商标,未经本司书面授权,任何单位或个人不得使用上述商标,或将上述商标用作网站、媒体名称等。

【免责声明】

1、凡本网注明来源“东方网”或“东方新闻”或带有东方网LOGO、水印的所有内容,包括但不限于文字、图片、音频视频,版权均属本司所有,任何媒体、网站或其他任何形式的法律实体和个人未经本司书面授权均不得转载、链接或以其他方式复制传播。与我司签订有关协议或已经获得本司书面授权许可的媒体、网站或其他任何形式的法律实体和个人,应在授权范围内使用,且必须注明来源“东方网”。其目的在于传递更多信息,并不意味着本司赞同其观点或认可其内容的真实性。如果其他媒体、网站或其他任何形式的法律实体和个人使用,必须保留本司注明的“稿件来源”,并自负全部法律责任。如擅自篡改为“稿件来源:东方网”,本司将依法追究责任。

2、擅自使用东方网名义转载不规范来源的信息、版权不明的资讯,或盗用东方网名义发布信息,设立媒体账号等,本司将依法追究其法律责任。

3、鉴于本网发布主体、发布稿件来源广泛,数量较多,如因作者联系方式不详或其他原因未能及时与著作权拥有者取得联系,或著作权人发现本网转载了其拥有著作权的作品时,请主动来函、来电与本司联系,或与本司授权的中国文字著作权协会联系,提供相关证明材料,我方将及时处理。
中国文字著作权协会联系方式:
联系人:赵洪波 唐亚静
地 址:北京西城区珠市口西大街120号太丰惠中大厦1027-1036室
联系电话:010-65978917
邮 箱:wenzhuxie@126.com

4、本网所有声明以及其修改权、更新权及最终解释权均属本司所有。

【媒体合作】

本司为尊重保护著作权,鼓励有益于社会主义精神文明、物质文明建设的作品的创作和传播,促进互联网良性发展,本着平等互惠、资源共享的原则,诚邀各类媒体、网站、单位、个人与本网建立友好的合作关系。
媒体合作、内容转载请联系
联系人:杨老师
联系电话:021-22899781