1/4
上海明确了!住酒店不可“强制刷脸”
上海嘉定2024-04-21 09:50:29

五一假期快到了

又将迎来一波出游高峰在酒店办理入住登记时很多人都已习惯了“刷脸”但这真有必要吗?

4月19日,记者注意到,近期在上海市旅馆业治安管理信息系统中相继有通知和提示发布,严禁对已出示本人有效身份证件的旅客进行“强制刷脸”核验,严禁发生不“刷脸”不能入住问题。

官网系统:严禁“强制刷脸”,忘带身份证件刷脸须征得同意

在上海市旅馆业治安管理信息系统的系统公告栏可以看到,4月7日上海市公安局出入境管理局发布《关于发布旅客住宿有效身份证件和住宿登记问询流程的通知》。其中提到,上海市公安局治安总队、出入境管理局制作了《旅客住宿有效身份证件须知》《旅客住宿登记问询流程图》。

上海市旅馆业治安管理信息系统公告网页截图

旅客住宿登记问询流程图,其中关于人脸信息采集分为同意与不同意。

流程图显示,对于无有效身份证件的到店大陆内地居民,可采用两种方式进行身份核验,“刷脸”须征得同意。如旅客同意采集人脸信息,则进入“未带身份证登记”模块进行办理;如旅客不同意采集人脸信息,则请旅客到派出所开具相关证明。

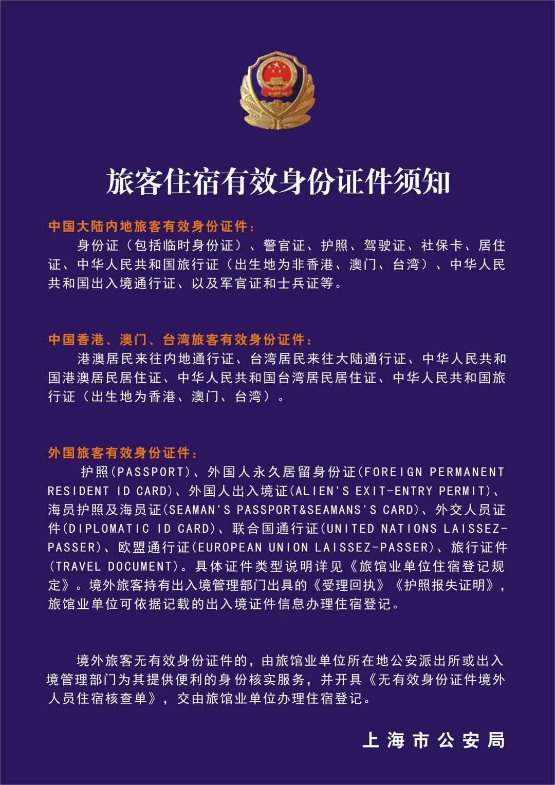
旅客住宿有效身份证件须知

而根据《旅客住宿有效身份证件须知》,上述“有效身份证件”对于中国大陆内地旅客来说包括身份证(包括临时身份证)、警官证、护照、驾驶证、社保卡、居住证、中华人民共和国旅行证(出生地为非香港、澳门、台湾)、中华人民共和国出入境通行证、以及军官证和士兵证等。

通知中还要求,应在酒店前台朝向旅客面放置《旅客住宿有效身份证件须知》,朝向前台从业人员面放置《旅客住宿登记问询流程图》。

上海市旅馆业治安管理信息系统内发布的温馨提示,其中严禁“强制刷脸”网页截图

此外,4月12日,系统内再次发布一则温馨提示,其中明确表示:严禁对已出示本人有效身份证件的旅客进行“强制刷脸”核验;严禁发生不“刷脸”不能入住问题;对为忘带身份证件旅客提供便民核验服务的,应当明确征得旅客本人同意。

酒店前台:根据属地派出所要求,不再强制要求刷脸

19日下午,记者致电上海各区十余家酒店,前台均表示目前没有“强制刷脸”要求。有的酒店称自去年起就不再“强制刷脸”,更多酒店则表示近期信息系统升级,且根据属地派出所的要求,已不再有“强制刷脸”要求。新要求执行的时间方面,有的表示从3月开始,也有前台表示是自本月起或已有两三周。

对于近期系统升级的说法,记者也在上海市旅馆业治安管理信息系统上看到一则发布于3月22日的《关于旅业系统升级的通知》,但通知中并未提及升级是否调整了对于人脸信息的要求。

在旅客携带居民身份证的情况下,各家酒店均表示可以直接办理入住。如未带身份证,电子身份证、身份证照片、驾驶证、社保卡等也均可以用于办理入住。“只要能够用于核对个人身份信息就可以。”一位酒店前台说。

而对于新要求推行的范围,酒店多数表示是接属地派出所的通知,而即使是连锁酒店,也有前台表示并不确定上海地区是否所有同品牌酒店要求都一致。

全国政协委员:应限制过度使用“人脸识别”

酒店采集人脸信息是否有法可依?人脸信息的采集是否过于泛滥?此前在今年3月的全国两会期间,全国政协委员、中国旅游研究院院长戴斌就曾提交《关于限制旅游场景过度使用“人脸识别”的提案》。

戴斌通过调研发现,几乎所有省市的宾馆、酒店、民宿等旅游住宿机构都设置了人脸识别系统,游客除了要出示并由接待人员查验身份证件,还要到专门的人脸识别设备前“刷脸”才能入住。

进一步调研指出,在酒店加装人脸识别设备终端,既没有明确的法律和行政法规规定,也没有正式成文的部门规章规定。现在让游客做人脸识别的地方都是按照“告知且同意”的原则实施的,即公安部门告知旅馆、酒店、民宿,然后旅馆、酒店、民宿也同意做,所以就做了。

针对“人脸识别”的过度使用,戴斌建议公安部对强制酒店、度假村、民宿等旅游住宿机构购买和使用人脸识别终端的情况全面摸底排查,及时指导各地公安部门取消游客入住宾馆酒店必须“刷脸”的规定,并召回相关的软硬件设备。

此外,提案还建议国家网信办尽快实施《人脸识别技术应用安全管理规定》,并加强对征求意见稿第九条的监督检查。该条明确要求“宾馆、银行、车站、机场、体育场馆、展览馆、博物馆、美术馆、图书馆等经营场所,除法律、行政法规规定应当使用人脸识别技术验证个人身份的,不得以办理业务、提升服务质量等为由强制、误导、欺诈、胁迫个人接受人脸识别技术验证个人身份”。对“告知且同意”等涉嫌侵权的变通做法做出明确提示并做出整改要求。

来源:新民晚报

选稿:吴怡闻
知识产权、免责声明以及媒体合作联系
继续了解
知识产权声明

【知识产权声明】

除本司(指上海东方网股份有限公司)另行声明外,本司网页及客户端产品(以下简称“本网”),包括但不限于东方新闻、翱翔、东方头条等,所涉及的任何资料(包括但不限于文字、图标、图片、照片、音频、视频、图表、色彩组合、版面设计、商标、商号、域名等)的知识产权均属本司和资料提供者所有。未经本司书面许可,任何人不得复制、转载、摘编、修改、链接、镜像或以其他任何方式非法使用东方网的上述内容。对于有上述行为者,本司将保留追究其法律责任的权利。

东方网、东方新闻、翱翔,以上均为本司享有权利之合法商标,未经本司书面授权,任何单位或个人不得使用上述商标,或将上述商标用作网站、媒体名称等。

【免责声明】

1、凡本网注明来源“东方网”或“东方新闻”或带有东方网LOGO、水印的所有内容,包括但不限于文字、图片、音频视频,版权均属本司所有,任何媒体、网站或其他任何形式的法律实体和个人未经本司书面授权均不得转载、链接或以其他方式复制传播。与我司签订有关协议或已经获得本司书面授权许可的媒体、网站或其他任何形式的法律实体和个人,应在授权范围内使用,且必须注明来源“东方网”。其目的在于传递更多信息,并不意味着本司赞同其观点或认可其内容的真实性。如果其他媒体、网站或其他任何形式的法律实体和个人使用,必须保留本司注明的“稿件来源”,并自负全部法律责任。如擅自篡改为“稿件来源:东方网”,本司将依法追究责任。

2、擅自使用东方网名义转载不规范来源的信息、版权不明的资讯,或盗用东方网名义发布信息,设立媒体账号等,本司将依法追究其法律责任。

3、鉴于本网发布主体、发布稿件来源广泛,数量较多,如因作者联系方式不详或其他原因未能及时与著作权拥有者取得联系,或著作权人发现本网转载了其拥有著作权的作品时,请主动来函、来电与本司联系,或与本司授权的中国文字著作权协会联系,提供相关证明材料,我方将及时处理。
中国文字著作权协会联系方式:
联系人:赵洪波 唐亚静
地 址:北京西城区珠市口西大街120号太丰惠中大厦1027-1036室
联系电话:010-65978917
邮 箱:wenzhuxie@126.com

4、本网所有声明以及其修改权、更新权及最终解释权均属本司所有。

【媒体合作】

本司为尊重保护著作权,鼓励有益于社会主义精神文明、物质文明建设的作品的创作和传播,促进互联网良性发展,本着平等互惠、资源共享的原则,诚邀各类媒体、网站、单位、个人与本网建立友好的合作关系。
媒体合作、内容转载请联系
联系人:杨老师
联系电话:021-22899781