1/2
教育部通知“语数英”将改变为“语数体”?今年9月开始实施?不实!
上海黄浦2022-06-14 17:09:36

近日

一则消息在自媒体上广泛传播

“教育部最新通知:体育将取代英语成为主科,今年9月开始实施,此后‘语数英’将改为‘语数体’。”该消息还带有教育部新闻发布会的照片,有网友请上海辟谣平台求证。

从调查看,网传消息不实

教育部并未发布

“体育将取代英语成为主科”的消息

只不过体育在中考中的分值会有所增加

图片

教育部体育卫生与艺术教育司司长王登峰曾在新闻发布会上表示:“学校的体育中考要不断总结经验,逐年增加分值,要达到跟语数外同分值的水平。”换句话说,语数英重要,体育也很重要。

上海辟谣平台核实发现,网传视频截图是2020年10月16日教育部新闻发布会的照片。

当时,中共中央办公厅、国务院办公厅印发了《关于全面加强和改进新时代学校体育工作的意见》和《关于全面加强和改进新时代学校美育工作的意见》。教育部体育卫生与艺术教育司司长王登峰在发布会上表示:“文件进一步明确了体育中考的方向,而且要进一步扩大它的分值和影响力,同时开展研究在高考录取中体育素养如何评价、如何计分。这对于学校体育,特别是体育作为学生升学评价体系的一个重要组成部分带有革命性的提法或者观点,这也是我们下一步要重点推进的一项工作。而关于美育,跟体育一样,除了前面的综合性评价以外,美育中考要在试点基础上尽快推广。”他还说:“学校的体育中考要不断总结经验,逐年增加分值,要达到跟语数外同分值的水平。”

可见,网传“语数体”取代“语数外”是对以上新闻发布会内容的曲解和误读。教育部明确了体育中考的方向,但没有说“英语将不再是主科”。

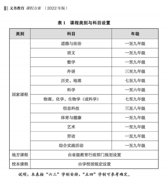
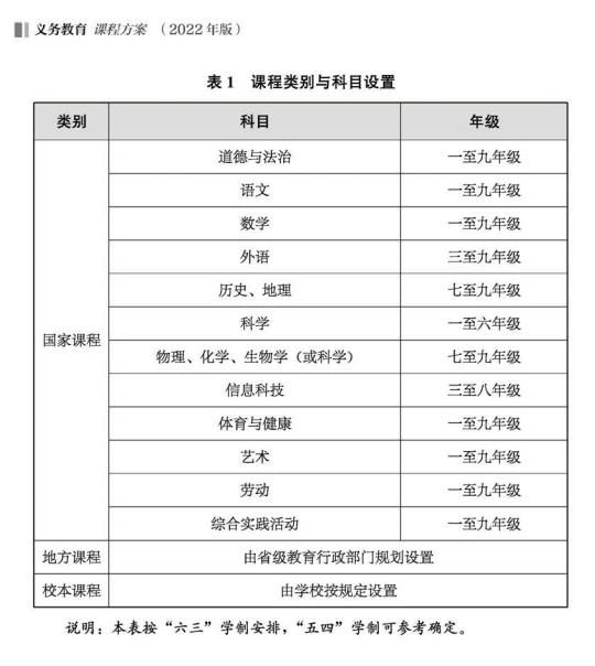
也有自媒体称,“语数外”变成“语数体”的依据是今年3月25日教育部发布的《义务教育课程方案(2022年版)》(以下简称《方案》),因为根据该《方案》中“各科目安排及占九年总课时比例”,外语的总课时大约为6%-8%,要比科学(8%-10%)、体育与健康(10%-11%)、艺术(9%-11%)等三门课都低。但上海辟谣平台通读该《方案》发现,以上结论是对《方案》的误解。

图片

图片

网络传言

该《方案》明确规定:“小学阶段开设英语,起始年级为三年级;有条件的地区和学校可在一至二年级开设,以听说为主。初中阶段开设外语,可在英语、日语、俄语等语种中任选一种。”也就是说,一、二年级是否开设英语课,由地方和学校自行决定,国家课程规定英语课从三年级开始。由于部分地区或学校没有在一、二年级开设英语课,所以外语占九年总课时的比例低,但这并不意味着对外语的考察权重就有所下降。目前在全国绝大部分省市,占中考分值最大比例的依然是“语数英”三门主科。

图片

图片

图片来源:《义务教育课程方案(2022年版)》

当然,体育越来越受重视的确是事实

目前,国家尚未出台中考体育的统一标准,但部分地区已将中考体育的分值提高到和语数英三门主科同等水平。例如,从2020年开始,云南省中考体育与健康科目跟语文、数学、外语一样,总分都是100分。2021年,山东省潍坊市出台的新中考方案中,将综合素质和体育作为第一组合,与语文、数学、英语等值评价。这些地区在中考中提高体育分值,主要目的是引导学生和家长更加关注全面发展、身心健康。

选稿:蒋昕婕
知识产权、免责声明以及媒体合作联系
继续了解
知识产权声明

【知识产权声明】

除本司(指上海东方网股份有限公司)另行声明外,本司网页及客户端产品(以下简称“本网”),包括但不限于东方新闻、翱翔、东方头条等,所涉及的任何资料(包括但不限于文字、图标、图片、照片、音频、视频、图表、色彩组合、版面设计、商标、商号、域名等)的知识产权均属本司和资料提供者所有。未经本司书面许可,任何人不得复制、转载、摘编、修改、链接、镜像或以其他任何方式非法使用东方网的上述内容。对于有上述行为者,本司将保留追究其法律责任的权利。

东方网、东方新闻、翱翔,以上均为本司享有权利之合法商标,未经本司书面授权,任何单位或个人不得使用上述商标,或将上述商标用作网站、媒体名称等。

【免责声明】

1、凡本网注明来源“东方网”或“东方新闻”或带有东方网LOGO、水印的所有内容,包括但不限于文字、图片、音频视频,版权均属本司所有,任何媒体、网站或其他任何形式的法律实体和个人未经本司书面授权均不得转载、链接或以其他方式复制传播。与我司签订有关协议或已经获得本司书面授权许可的媒体、网站或其他任何形式的法律实体和个人,应在授权范围内使用,且必须注明来源“东方网”。其目的在于传递更多信息,并不意味着本司赞同其观点或认可其内容的真实性。如果其他媒体、网站或其他任何形式的法律实体和个人使用,必须保留本司注明的“稿件来源”,并自负全部法律责任。如擅自篡改为“稿件来源:东方网”,本司将依法追究责任。

2、擅自使用东方网名义转载不规范来源的信息、版权不明的资讯,或盗用东方网名义发布信息,设立媒体账号等,本司将依法追究其法律责任。

3、鉴于本网发布主体、发布稿件来源广泛,数量较多,如因作者联系方式不详或其他原因未能及时与著作权拥有者取得联系,或著作权人发现本网转载了其拥有著作权的作品时,请主动来函、来电与本司联系,或与本司授权的中国文字著作权协会联系,提供相关证明材料,我方将及时处理。
中国文字著作权协会联系方式:
联系人:赵洪波 唐亚静
地 址:北京西城区珠市口西大街120号太丰惠中大厦1027-1036室
联系电话:010-65978917
邮 箱:wenzhuxie@126.com

4、本网所有声明以及其修改权、更新权及最终解释权均属本司所有。

【媒体合作】

本司为尊重保护著作权,鼓励有益于社会主义精神文明、物质文明建设的作品的创作和传播,促进互联网良性发展,本着平等互惠、资源共享的原则,诚邀各类媒体、网站、单位、个人与本网建立友好的合作关系。
媒体合作、内容转载请联系
联系人:杨老师
联系电话:021-22899781