1/0
最高低于市场价20%,保租房定价或面临四大难题
第一财经2022-03-30 14:46:30

55城租金仍处于高位

国内租赁市场中,个人房源出租房屋在住房租赁市场上占比近九成,是目前市场房屋供给的最大来源。

2月,55城个人房源租金为33.05元/平米/月,较上月租金有小幅下降,环比下跌0.42%,而较去年同期租金同比上涨0.43%,同比涨幅显著缩小。这是个人房源租金连续5个月呈现下降趋势。

当前市场租金价格仍处于高位,2月单月租金仍接近去年全年平均值,有14个城市租金水平高于平均租金。

图:2021年3月-2022年2月全国55城个人房源租金变动

从城市来看,北京2月租金每平方米已突破百元,达到112.42元/平方米/月,成为当月全国唯一一个平均租金过百的城市,且同比涨幅领涨全国。

2月,上海平均租金以92.81元/平方米/月位列全国第二位。而同为长三角城市的杭州租金水平也达到69.47元/平方米/月,超过一线城市广州,排在了全国第四位。租金水平位于全国第三位的深圳,则在2月创下环比领跌全国,环比降幅达到9.1%。

各城市之间租金水平分化,2月最低租金出现在河北保定,平均租金为16.31元/平方米/月。

在房价和租金上涨压力下,高性价比的保租房成为新市民、青年人缓解居住焦虑的抓手,租房压力在一二线城市尤为明显。

表:2月55城个人房源租金前十城市情况

保租房租金如何定价?

在租金上涨压力下,保租房租金该如何定价成为焦点。

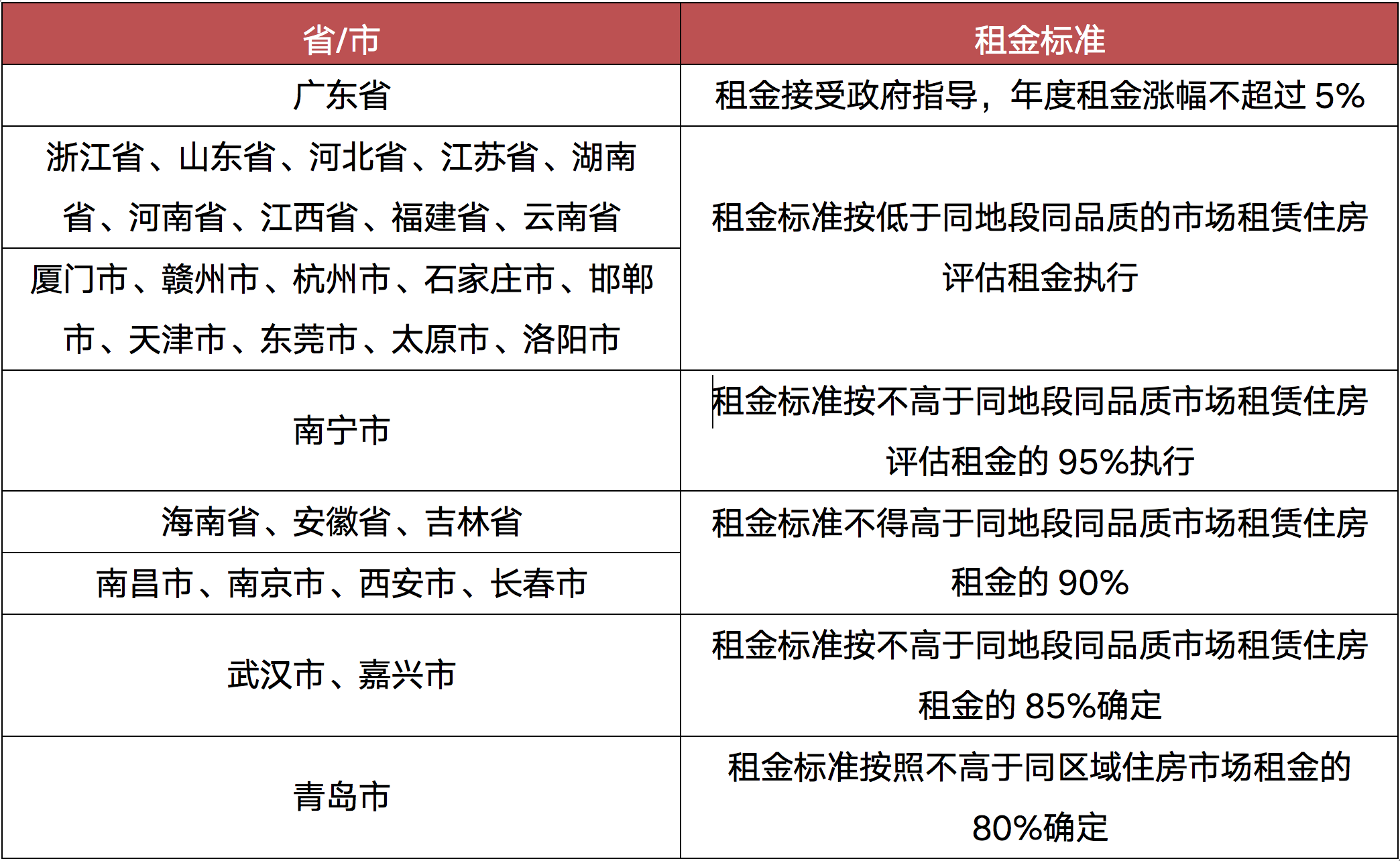
克而瑞租售在整理中发现,大部分城市均明确保租房租金接受政府指导,租金标准按低于同地段同品质市场租赁住房评估租金执行,年度租金涨幅不超过5%。

但各个城市又有较大差别,主要表现在租金标准的明确程度、折扣力度的不同。

其中,广州的具体程度明显低于其他城市,仅明确保租房租金接受政府指导。

据不完全统计,目前有18个省份和城市,明确表示保租房租金低于同地段同品质市场租赁住房租赁租金。

仅有海南、安徽、吉林三省以及南宁等8市明确了保租房折扣力度,保租房租金不高于同地段同品质市场租赁住房评估租金的80%-95%之间,数值区间大致低于市场价的5%-20%不等。

其中,青岛保租房租金折扣力度最大,保租房租金标准按照不高于同区域住房市场租金的80%确定,也就是说租金大致低于市场价的20%。武汉、嘉兴则按照不高于同地段同品质市场租赁住房租金的85%确定,租金较市场价也有15%的折扣。

保租房租金具体能降多少?

以青岛为例,2月,青岛个人房源租金均值为29.35元/平方米/月,以保租房最大建筑面积不超70平米测算,目前青岛市一套70平米的房子月租金平均为2047.5元,如若以低于20%市场价计算,保租房月租金仅为1638元,两者差价达到409.5元。

实际上,测算来下保租房租金与市场租赁住房租金整体上相差并不大,区别于公租房,保障性租赁住房覆盖较大规模群体,市场需求规模大。

各地对于保障性租赁住房的认定标准,特别是对于产品规划、租金水平的控制,会是根据城市特点,因地制宜。

比如上海,对面向社会供应的保障性租赁住房,明确租赁价格应当在同地段同品质市场租赁住房租金的九折以下;面向本园区、本单位、本系统职工定向供应的保障性租赁住房,租赁价格可进一步降低。

表:部分城市保障性租赁住房租金定价标准

定价机制有待进一步完善

市场租赁住房租金是保租房租金标准的重要参考,但租金标准动态评估和调整在落地实施中难度较大。

目前来看,厦门市、安徽省规定市场租金原则上1年评估一次,必要时可适时评估;而成都市、佛山市则是由政府部门发布参考价;上海市、杭州市、福建省等则要求租金标准需委托第三方专业机构进行评估。

但具体实施过程中,仍然面临几个痛点。

首先,过度限价或将抑制保租房供给,但低租金和增加市场供给对参与企业来说显然是一对矛盾,由于资产价值偏高,国内的长租房收益率一直较低,市场参与主体筹建保租房带来的收益平衡或远低于低租金带来的损失,因此定价的合理性至关重要。

其二,国内租房市场价格波动大,以市场租金的一定比例计取保障性租赁住房价格,运作存在难度。2~3年一次评估,租金可能远偏离市场租金,将打击企业运营保租房的积极性,也不利于促进市场公平和稳定市场秩序,目前也只有厦门、长春、青岛等城市明确1年度、2年度、3年度进行租金评估和调价。

其三,同品质项目难定义,租金标准评估难度大。由于房屋的位置、周边配套、产品格局、以及个人需求等不可能完全相同,“同品质”较难定义,且目前没有官方给出相关的评估模型。而同地段无“同品质”租赁住房的情况在现实中也可避免,甚至不在少数。

其四,委托第三方机构评估租金标准,将增加企业成本。据不完全统计,目前至少一半省市明确保租房租金定价需委托第三方专业机构做市场租金评估,每个项目定期评估市场租金对企业来说是额外增加的一笔费用,增加企业负担。

小户型、低租金的保障性租赁住房是解决大城市新市民、青年人等群体住房困难问题的重要举措,各地结合城市特点,按照“租户可负担、企业可持续”的原则,明确不同的租金标准和定价规则。

目前,保租房定价策略以政府限价为主,以市场租赁住房租金作为参照价格,现阶段这种定价机制的动态调整在各地落地实施将存在一定难度,定价机制有待完善,比如综合考虑承租对象经济承受能力、项目建设运营成本、物价变动水平和房地产市场发展状况等。

(作者系易居企业集团CEO丁祖昱)

作者:丁祖昱
知识产权、免责声明以及媒体合作联系
继续了解
知识产权声明

【知识产权声明】

除本司(指上海东方网股份有限公司)另行声明外,本司网页及客户端产品(以下简称“本网”),包括但不限于东方新闻、翱翔、东方头条等,所涉及的任何资料(包括但不限于文字、图标、图片、照片、音频、视频、图表、色彩组合、版面设计、商标、商号、域名等)的知识产权均属本司和资料提供者所有。未经本司书面许可,任何人不得复制、转载、摘编、修改、链接、镜像或以其他任何方式非法使用东方网的上述内容。对于有上述行为者,本司将保留追究其法律责任的权利。

东方网、东方新闻、翱翔,以上均为本司享有权利之合法商标,未经本司书面授权,任何单位或个人不得使用上述商标,或将上述商标用作网站、媒体名称等。

【免责声明】

1、凡本网注明来源“东方网”或“东方新闻”或带有东方网LOGO、水印的所有内容,包括但不限于文字、图片、音频视频,版权均属本司所有,任何媒体、网站或其他任何形式的法律实体和个人未经本司书面授权均不得转载、链接或以其他方式复制传播。与我司签订有关协议或已经获得本司书面授权许可的媒体、网站或其他任何形式的法律实体和个人,应在授权范围内使用,且必须注明来源“东方网”。其目的在于传递更多信息,并不意味着本司赞同其观点或认可其内容的真实性。如果其他媒体、网站或其他任何形式的法律实体和个人使用,必须保留本司注明的“稿件来源”,并自负全部法律责任。如擅自篡改为“稿件来源:东方网”,本司将依法追究责任。

2、擅自使用东方网名义转载不规范来源的信息、版权不明的资讯,或盗用东方网名义发布信息,设立媒体账号等,本司将依法追究其法律责任。

3、鉴于本网发布主体、发布稿件来源广泛,数量较多,如因作者联系方式不详或其他原因未能及时与著作权拥有者取得联系,或著作权人发现本网转载了其拥有著作权的作品时,请主动来函、来电与本司联系,或与本司授权的中国文字著作权协会联系,提供相关证明材料,我方将及时处理。
中国文字著作权协会联系方式:
联系人:赵洪波 唐亚静
地 址:北京西城区珠市口西大街120号太丰惠中大厦1027-1036室
联系电话:010-65978917
邮 箱:wenzhuxie@126.com

4、本网所有声明以及其修改权、更新权及最终解释权均属本司所有。

【媒体合作】

本司为尊重保护著作权,鼓励有益于社会主义精神文明、物质文明建设的作品的创作和传播,促进互联网良性发展,本着平等互惠、资源共享的原则,诚邀各类媒体、网站、单位、个人与本网建立友好的合作关系。
媒体合作、内容转载请联系
联系人:杨老师
联系电话:021-22899781